EasyManua.ls Logo

Streamit Lisa LCD - Fallback in case of stream failure

Streamit Lisa LCD
87 pages
Print Icon
To Next Page IconTo Next Page
To Next Page IconTo Next Page
To Previous Page IconTo Previous Page
To Previous Page IconTo Previous Page
Loading...
Lisa LCD 51
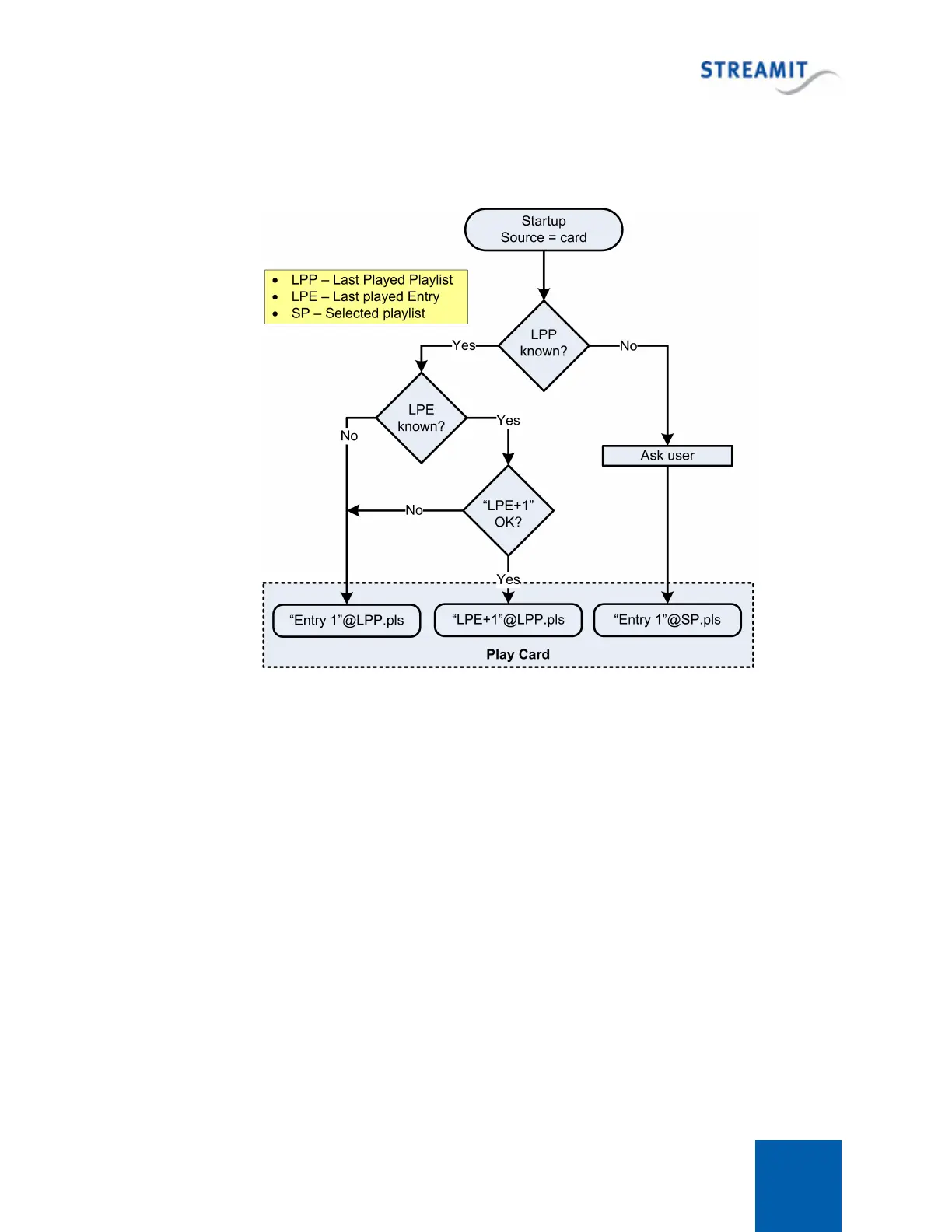
The whole process is depicted in the figure below.
First, the Last Played Playlist will be looked-up. When this is not known, typically when the card was
removed/inserted, the user will be asked to choose from the available playlists.
Once the playlist is chosen, the Lisa will start to play the first entry of this playlist and continue until the
end. When all entries of the playlist are played, the playlist will be re-loaded and playing will start again
from the first entry.
In case the Last Played Playlist is known from the Lisa, the Last Played Entry will be looked-up and the
Lisa will start to play the playlist with the ID of the Last Played Playlist, starting from the next entry “Last
Played Entry+1” (when available) This way the Lisa does not play the same song again.
If the Last Played Playlist is known, the Last Played Entry is normally also known. Should it
(theoretically) not be known, the Lisa will start to play from the first entry.
When all entries of the playlist are played, the playlist will be re-loaded and playing will start again from
the first entry.
8.2.4
Fallback in case of stream failure
When you use the Lisa to play audio from the internet, you are dependent on a stable internet
connection. A problem with the stream provider/Internet Service Provider (ISP), a problem in the IP

Table of Contents

Other manuals for Streamit Lisa LCD