EasyManua.ls Logo

Sub-Zero Wolf WWD30 - Wiring Diagrams & Schematics

Sub-Zero Wolf WWD30
32 pages
Print Icon
To Next Page IconTo Next Page
To Next Page IconTo Next Page
To Previous Page IconTo Previous Page
To Previous Page IconTo Previous Page
Loading...
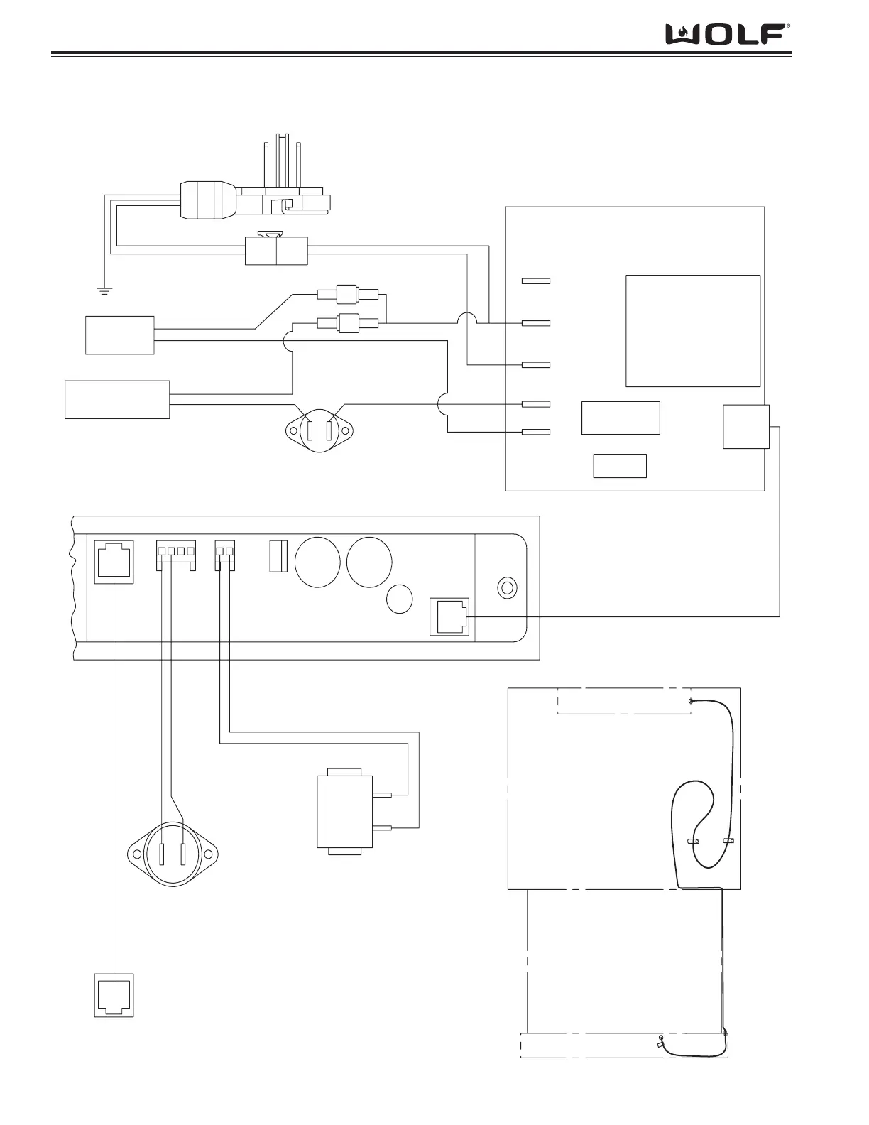
Page 31
7-2
Wiring Diagrams & Schematics
WARMING DRAWER WWD30
COMMUNICATIONS CABLE ROUTING
SERVICE CABLE CONNECTOR
THERMISTOR
Blue
White
White
Red
DRAWER SWITCH
COMMUNICATIONS CABLE
FRONT CONTROL BOARD
Black
TCO
ELEMENT
FAN
Black
White
Black
White
Black
Black
3-CONDUCTOR
POWER CORD
REAR CONTROL BOARD
FAN
HTR
L1
N / L2
DLB
Gray
P2
P3
White
White
White
Black
White
Blue
Gnd
(CE/CB Models Only)
WWD30 WIRING DIAGRAM (Domestic)