EasyManua.ls Logo

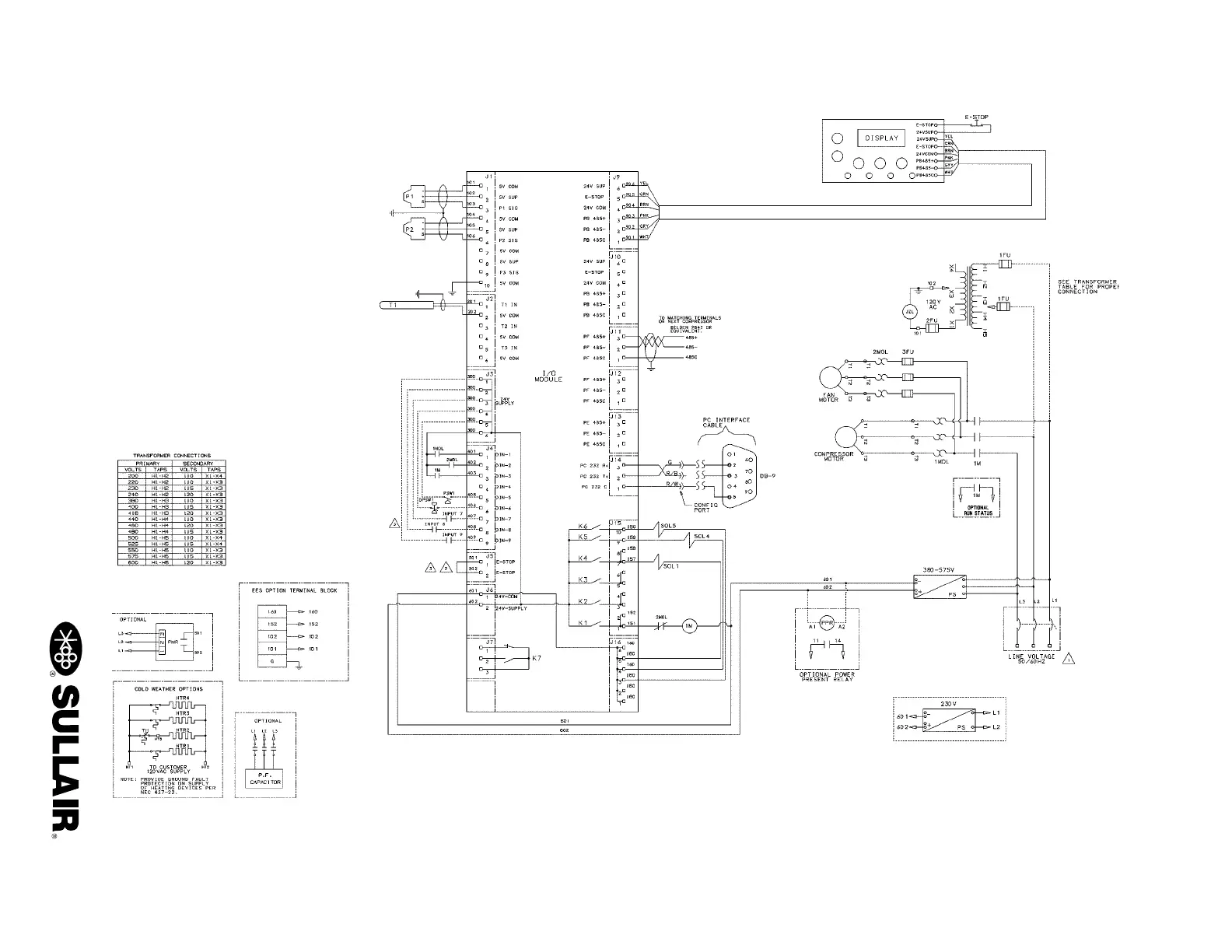
Sullair 2200 - Wiring Diagram-MFV, Air-Cooled

Sullair 2200
70 pages
Print Icon
To Next Page IconTo Next Page
To Next Page IconTo Next Page
To Previous Page IconTo Previous Page
To Previous Page IconTo Previous Page
Loading...
1800-3000 USER MANUAL SECTION 3
40
3.11 WIRING DIAGRAM—MFV, AIR-COOLED
02250171-211-R04

Related product manuals