EasyManua.ls Logo

swaploader SL-212 - Page 84

Default Icon
88 pages
Print Icon
To Next Page IconTo Next Page
To Next Page IconTo Next Page
To Previous Page IconTo Previous Page
To Previous Page IconTo Previous Page
Loading...
VI: Options
6.0.OPT.SL-212
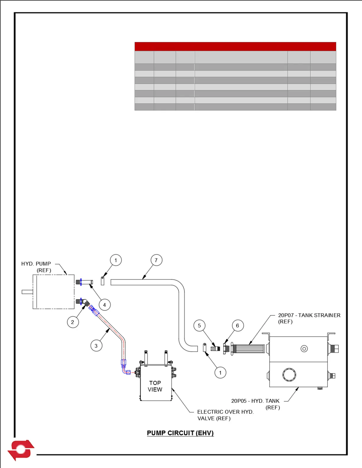
91H22 – PUMP CIRCUIT (EHV) SL-212
ITEM
PART
#
QTY DESCRIPTION
WT-
lb/ea.
WT-
lb/all
1 10P21 2
T-Bolt Clamp - 1-1/2 Dia
0.10 0.20
2 10P32 1
Adp Hyd 10MJ/12MB 45
0.30 0.30
3 10P61 1
Hose Assy 106 08-10FJ/10FJ90
3.80 3.80
4 12P18 1
Adp Hyd 16HB/16MB
0.40 0.40
5 12P19 1
Adp Hyd 10HB/10MP
0.30 0.30
6 12P20 1
Adp Hyd 20MP/16FP
0.30 0.30
7 12P28 1
Hose 1 x 120 LP
6.60 6.60
6-6

Related product manuals