EasyManua.ls Logo

Sysmac OMRON NA Series - Page 155

Default Icon
182 pages
Print Icon
To Next Page IconTo Next Page
To Next Page IconTo Next Page
To Previous Page IconTo Previous Page
To Previous Page IconTo Previous Page
Loading...
5 - 9
5 Troubleshooting
NA-series Programmable Terminal Hardware Users Manual (V117)
5-2 Troubleshooting
5
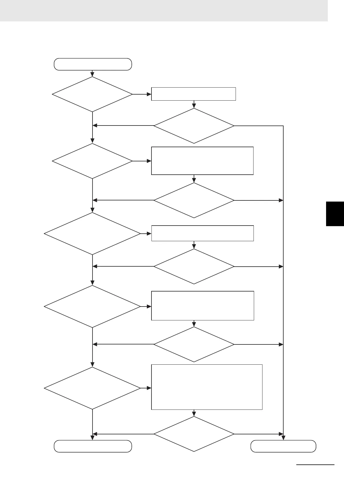
5-2-4 Causes and Correction When You Cannot Go Online from the Sysmac Studio
Ethernet Direct Connection
Yes
Yes
Yes
Yes
Yes
Yes
Yes
Yes
Yes
Yes
No
No
No
No
No
No
No
No
No
No
Replace the Ethernet cable.
Sysmac Studio cannot connect
to the
NA Unit.
Is power supplied to the
NA Unit?
Turn ON the power supply to
the
NA Unit
.
Can the Sysmac Studio go online
with the
NA Unit
?
Can the Sysmac Studio go online
with the
NA Unit
?
Can the Sysmac Studio go online
with the
NA Unit
?
Can the Sysmac Studio go online
with the
NA Unit
?
Can the Sysmac Studio go online
with the
NA Unit
?
Are the Ethernet cables
connected properly?
Set the connection method to a direct Ethernet connection in
the Communications Setup of the Sysmac Studio.
Set the IP address for the personal computer. Use
the default IP address for the NA Unit or connect
the Sysmac Studio to the NA Unit with a USB
cable and set the required IP address.
Is the connection method
set to a direct Ethernet connection in
the Communications Setup of the
Sysmac Studio?
Is the same IP address set
for more than one node (e.g.,
computer or NA Unit) in the same
domain?
Is the Ethernet cable
connected to the Ethernet interface card
that is specified to use to connect to the
NA Unit in the Sysmac Studio?
Change the Ethernet interface card specification
at the Sysmac Studio or connect the Ethernet
cable to the specified Ethernet interface card.
Refer to the appendices of the Sysmac Studio
Version 1 Operation Manual (Cat. No. W504) for
the procedure to specify the Ethernet interface
card.
Insert the cable connectors at the personal computer, Ethernet
switches, and the NA Unit until they lock into place. Verify that
the link indicator is lit at the computer and Ethernet switches,
and that the LINK/ACT indicator is lit at the NA Unit.
END

Table of Contents