EasyManua.ls Logo

Sysmac OMRON NA Series - Page 156

Default Icon
182 pages
Print Icon
To Next Page IconTo Next Page
To Next Page IconTo Next Page
To Previous Page IconTo Previous Page
To Previous Page IconTo Previous Page
Loading...
5 Troubleshooting
5 - 10
NA-series Programmable Terminal Hardware User’s Manual (V117)
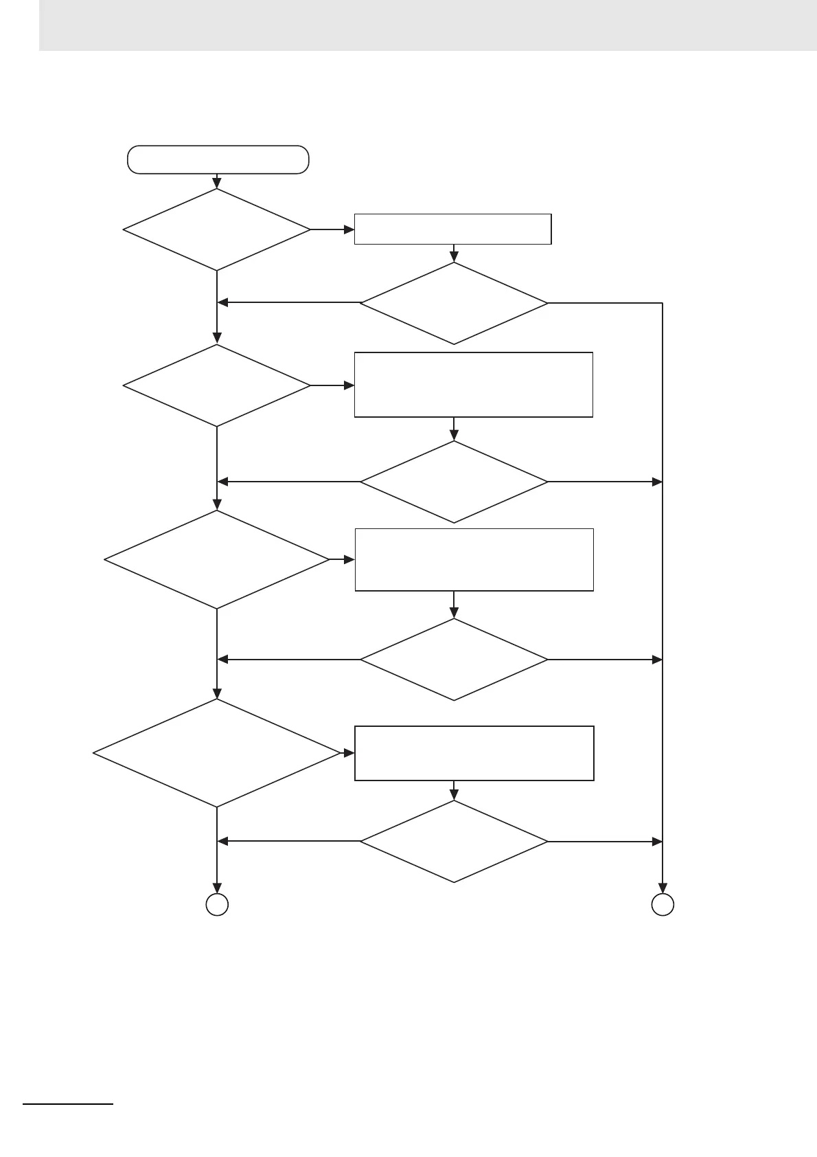
Ethernet Hub Connection
Yes
A
Yes
Yes
Yes
Yes
Yes
Yes
Yes
No
No
No
No
No
No
No
No
Sysmac Studio cannot
connect to the
NA Unit.
Is power supplied to the
NA Unit?
Turn ON the power supply to
the
NA Unit.
Can the Sysmac Studio go online
with the
NA Unit
?
Can the Sysmac Studio go online
with the
NA Unit
?
Can the Sysmac Studio go online
with the
NA Unit
?
Can the Sysmac Studio go online
with the
NA Unit
?
Are the Ethernet cables
connected properly?
Insert the cable connectors at the personal computer, Ethernet
switches, and the NA Unit until they lock into place. Verify that
the link indicator is lit at the computer and Ethernet switches,
and the LINK/ACT indicator is lit at the NA Unit.
Set the connection method to an Ethernet
hub connection in the Communications
Setup of the Sysmac Studio. Set the Remote
IP Address in the Communications Setup.
Correct the Remote IP Address in the
Communications Setup of the Sysmac
Studio.
Is the connection method
set to an Ethernet hub connection in
the Communications Setup of the
Sysmac Studio?
Is the Remote IP Address set correctly
in the Communications Setup of the
Sysmac Studio?
B

Table of Contents