EasyManua.ls Logo

Taco ZVC404 - Page 11

Default Icon
104 pages
Print Icon
To Next Page IconTo Next Page
To Next Page IconTo Next Page
To Previous Page IconTo Previous Page
To Previous Page IconTo Previous Page
Loading...
9
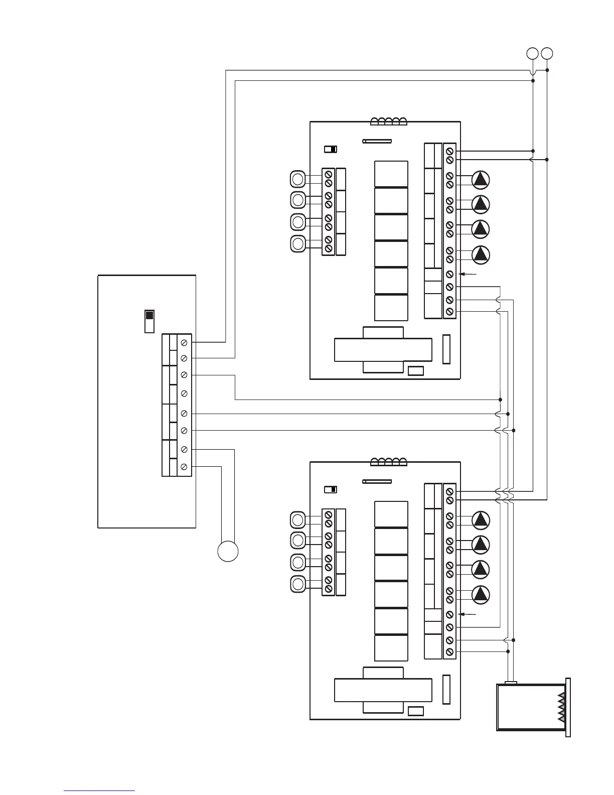
Priority Zoning Circulator Controlling 2 SR504/506 Switching Relays

Table of Contents

Related product manuals