EasyManua.ls Logo

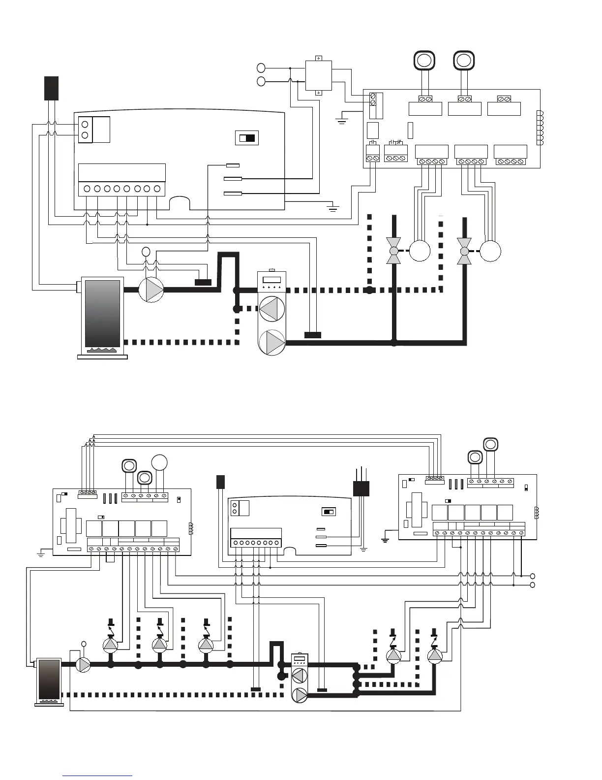
Taco ZVC404 - Radiant Mixing Block Connected to Zone Valve Control; Radiant Mixing Block Connected to 2 EXP Switching Relays with DHW Pump

Default Icon
104 pages
Print Icon
To Next Page IconTo Next Page
To Next Page IconTo Next Page
To Previous Page IconTo Previous Page
To Previous Page IconTo Previous Page
Loading...
Radiant Mixing Block Connected to Zone Valve Control with System Pump Wired off the RMB
Radiant Mixing Block Connected to 2 EXP Switching Relays with DHW Pump
Supply
Sensor
Boiler
Sensor
M
M
H
N
Com Sup
Boil
Out Heat
Dem
Com Com
Boiler
Sys
Ret
RMB
Back of Control
Power
Input
N
THREE ZONE ZONE VALVE CONTROL
ZVC 403
1234
ZONE 1
1234
ZONE 2
1234
ZONE 3
END
SWITCH
ZONE 1
TT
ZONE 2
TT
ZONE 3
TT
FU S E
(5 AMP MAX)
N/O N/CCOM
POWER IN
Off-Enable On-Control
Boiler Operation
Factory
Installed
Transformer
Pump
Outdoor
Sensor
Thermostats
T T
H
N
Motor
End Switch
Motor
End Switch
THREE ZONE SWITCHING RELAY
WITH OPTIONAL PRIORITY
SR503-EXP
FUSE 1 AMP
24 V AC
POWER
ON
OFF
ZON E 3
PRIORITY
RESET NORMAL
POWER CONTROL
INTERFAC E
MASTER
SLAVE
1 234
EXPANSION
PLUG-IN CARDS
ZONE3ZONE2ZONE1
INPUT120 VOLT CIRCULAT ORS
POWERZONE3ZONE2ZONE1
ZRZC
END
SWITCH
XX
THREE ZONE SWITCHING RELAY
WITH OPTIONAL PRIORITY
SR503-EXP
FUSE 1 AMP
24 V AC
POWER
ON
OFF
ZON E 3
PRIORITY
RESET NORMAL
POWER CONTROL
INTERFAC E
MASTER
SLAVE
1 234
EXPANSION
PLUG-IN CARDS
ZONE3ZONE2ZONE1
INPUT120 VOLT CIRCULATORS
POWERZONE3ZONE2ZONE1
ZRZC
END
SWITCH
XX
Boiler
Sensor
Supply
Sensor
Outdoor
Sensor
H
N
ComSup
Boil
Out Heat
Dem
Com Com
Boiler
Sys
Ret
RMB
Back of Control
Off-Enable On-Control
Boiler Operation
Power Cord
A
Pump
N
Thermostats
T
T
Thermostats
T
T
H
N
Power
Input
DHW
DHW
Circ.
Aquastat
FOR ADDITIONAL WIRING DIAGRAMS, PLEASE SEE www.taco-hvac.com/wiringwizard
58

Table of Contents

Related product manuals