EasyManua.ls Logo

Taco ZVC404 - Zone Valve Control Using Priority Zoning Circulator

Default Icon
104 pages
Print Icon
To Next Page IconTo Next Page
To Next Page IconTo Next Page
To Previous Page IconTo Previous Page
To Previous Page IconTo Previous Page
Loading...
56
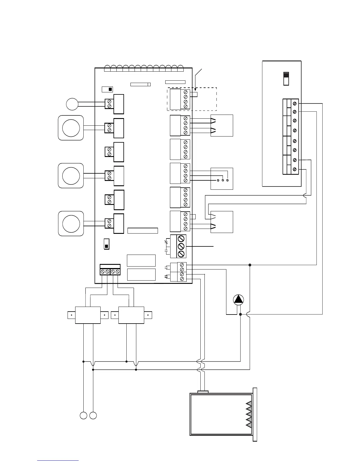
Zone Valve Control with 1 Low Temperature Zone Using Priority Zoning Circulator
24 VAC
ZONE 1 ZONE 2 ZONE 3 ZONE 4 ZONE 5 ZONE 6
MODE
NORMAL RESET
FUSE (7 AMP MAX)
TT
TT TT TT TT TT
ZONE 6 PRIORITY
OFF
ON
ZVC 406
1234 12 34 1234 1234 1234
ZONE 1 ZONE 2 ZONE 3 ZONE 4 ZONE 5
JUMPER
3 & 4
T
ACO
3 WIRE
ZONE VALVE
1
2
3
END
SWITCH
THERMOSTAT
THERMOSTAT
THERMOSTAT
4 WIRE
ZONE VALVE
(POWER OPEN,
SELF CLOSING)
T STAT 1
VALVE 1
T STAT 2
VALVE 2
T STAT 3
VALVE 3
T STAT 4
VALVE 4
T STAT 5
VALVE 5
T STAT 6
VALVE 6
POWER
SIX ZONE ZONE VALVE CONTROL
WITH OPTIONAL PRIORITY
24 VAC
FACTORY
INSTALLED
TRANSFORMER
120 VAC
INPUT
WHITE
BLACK
POWER IN
24 VAC
FACTORY
INSTALLED
TRANSFORMER
120 VAC
INPUT
WHITE
BLACK
N/O COM
ZONE 6 RELAY
DRY
CONTACTS
END
SWITCH
EXTRA
END
SWITCH
MAIN
N/C
TO BOILER AQUASTAT RELAY
BOILER
H
N
SYSTEM
PUMP
A
AQUASTAT ON
DHW HEATER
SYSTEM PUMP AND BOILER TURN ON
WHEN ANY ZONE VALVE OPENS.
1234
ZONE 6
PRIORITY
ZONE
JUMPER
3 & 4
SEE NOTE
Note: When a circulator is
used on the priority zone
instead of a zone valve,
jumper 3 and 4 of the
priority zone.
TTT
MOTOR
MOTOR
END
SWITCH
4 WIRE
ZONE VALVE
(POWER OPEN,
SELF CLOSING)
ON
OFF
PRIORITY
POWER IN
120 VAC INPUT
THERMOSTAT
BOILER
PRIORITY
PRIORITY ZONING CIRCULATOR
PR-IN PR-OUT LIVE NEUT
1
2
3
4
PRIORITY
ON

Table of Contents

Related product manuals