EasyManua.ls Logo

Taco ZVC404 - Multiple Hafc’s and Switching Relay

Default Icon
104 pages
Print Icon
To Next Page IconTo Next Page
To Next Page IconTo Next Page
To Previous Page IconTo Previous Page
To Previous Page IconTo Previous Page
Loading...
51
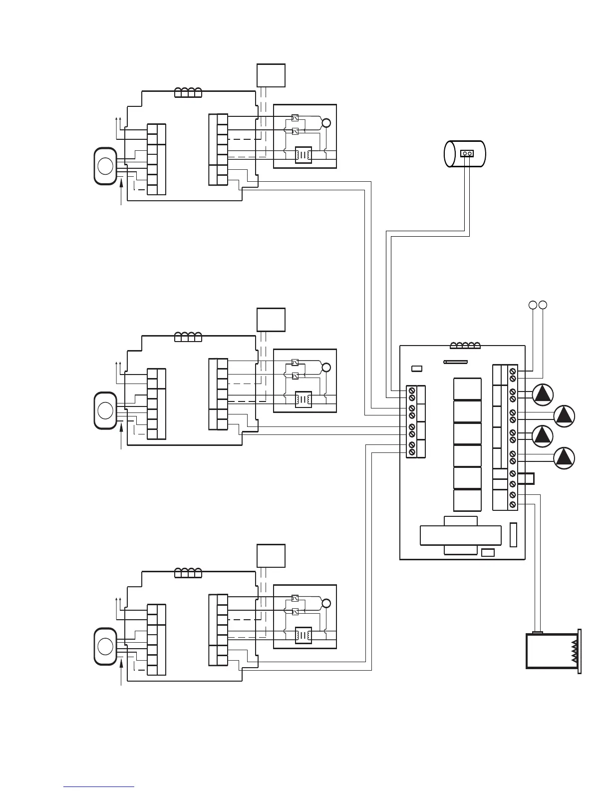
Multiple HAFC’s and Switching Relay
FOUR ZONE SWITCHING RELAY
WITH OPTIONAL PRIORITY
ZONE 4
ON
OFF
PRIORITY
120V RELAY
FUSE 1 AMP
24 VAC
POWER
ZONE 1 ZONE 2 ZONE 3 ZONE 4
120 VAC INPUT
TO: "TT" ON BOILER
120 VOLT CIRCULATORS
ZC ZR
X X
END
SWITCH
ZONE1 ZONE2 ZONE3 ZONE4
POWER
INPUT
ZONE 2
POWER
ZONE 1
ZONE 3
ZONE 4
JUMPER
BOILER
H
N
SR 504
DHW
HEATER
AQUASTAT
THERMOSTAT
POWER PM
CALL FOR HEAT
FAN, COOLING
FAN, HEATING
OUTDOOR
CONDENSER
UNIT
T
T
BOILER AIR HANDLER
G
G
XXCR
Y
C
RGY
T
W
THERMOSTAT
AQUASTAT
HAFC101
HYDRO AIR FAN CONTROL
M
Low
High
Line
24 VAC
Fan
Relays
LOW
HIGH
THERMOSTAT
T
T
BOILER AIR HANDLER
G
G
XXCR
Y
C
RGY
T
W
THERMOSTAT
AQUASTAT
HAFC101
HYDRO AIR FAN CONTROL
M
Low
High
Line
24 VAC
Fan
Relays
LOW
HIGH
2 SPEED AIR HANDLER
THERMOSTAT
T
T
BOILER AIR HANDLER
G
G
XXCR
Y
C
RGY
T
W
THERMOSTAT
AQUASTAT
HAFC101
HYDRO AIR FAN CONTROL
M
Low
High
Line
24 VAC
Fan
Relays
LOW
HIGH
OPTIONAL POWER WIRE
TO THERMOSTAT
THAT REQUIRES 24VAC
OPTIONAL POWER WIRE
TO THERMOSTAT
THAT REQUIRES 24VAC
OPTIONAL POWER WIRE
TO THERMOSTAT
THAT REQUIRES 24VAC
TO: AQUASTAT ON
RETURN LINE OF
HYDRO COIL
TO: AQUASTAT ON
RETURN LINE OF
HYDRO COIL
TO: AQUASTAT ON
RETURN LINE OF
HYDRO COIL
OUTDOOR
CONDENSER
UNIT
OUTDOOR
CONDENSER
UNIT
2 SPEED AIR HANDLER
2 SPEED AIR HANDLER
POWER PM
CALL FOR HEAT
FAN, COOLING
FAN, HEATING
POWER PM
CALL FOR HEAT
FAN, COOLING
FAN, HEATING
TT T

Table of Contents

Related product manuals