EasyManua.ls Logo

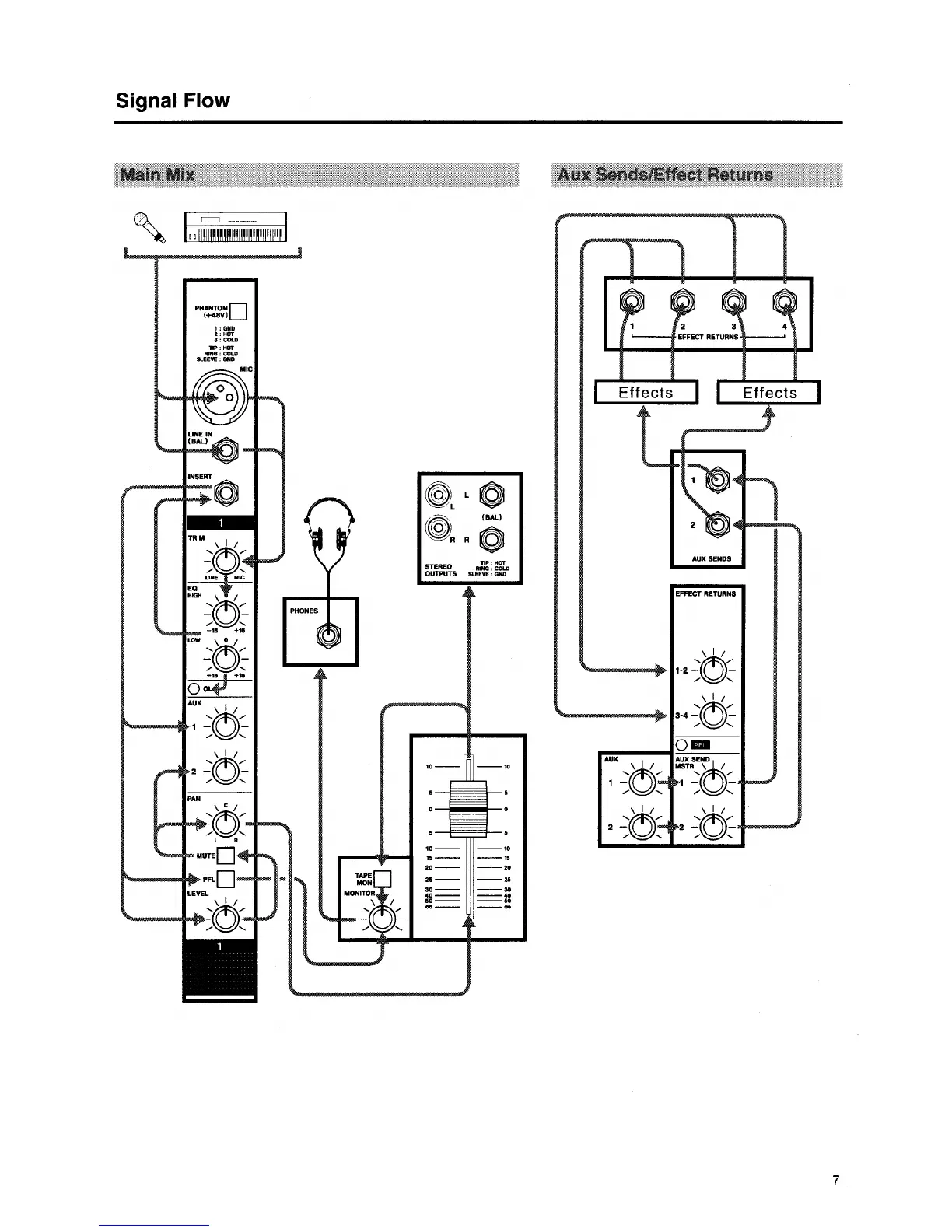
Tascam M-08 - Signal Flow; Main Mix Signal Path; Aux Sends and Effect Returns Flow

Tascam M-08
16 pages
Print Icon
To Next Page IconTo Next Page
To Next Page IconTo Next Page
To Previous Page IconTo Previous Page
To Previous Page IconTo Previous Page
Loading...

Related product manuals