EasyManua.ls Logo

Teac AG-780 - Raccordements; Raccordements de Système

Teac AG-780
32 pages
Print Icon
To Next Page IconTo Next Page
To Next Page IconTo Next Page
To Previous Page IconTo Previous Page
To Previous Page IconTo Previous Page
Loading...
19
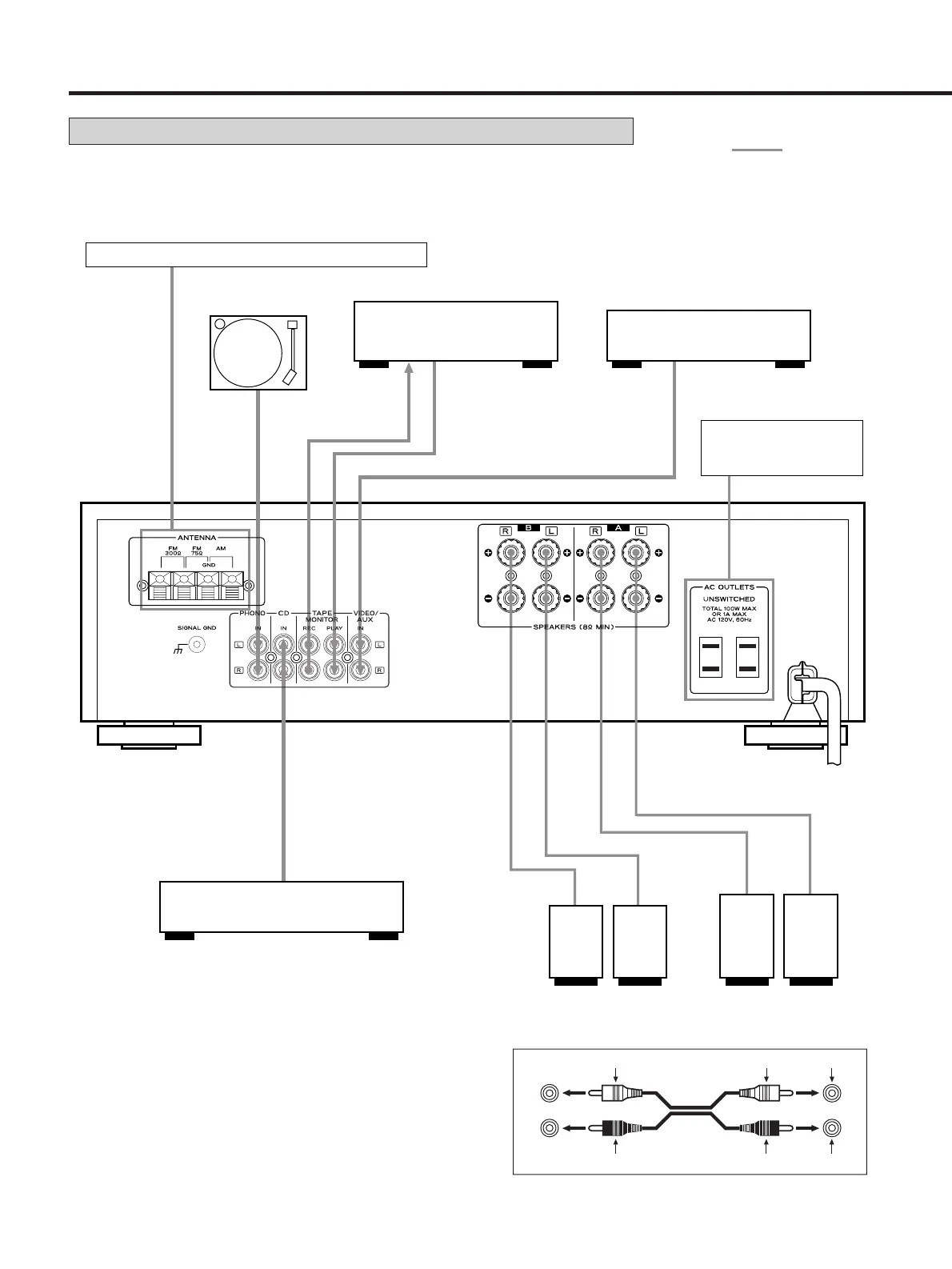
RACCORDEMENTS
Raccordements de système
: Signal audio
ATTENTION : Ne pas brancher le cordon d'alimentation de l'un des éléments de la
chaîne sur les sorties CA et ne pas mettre les commutateurs en position POWER
(MISE EN MARCHE) tant que tous les raccordements n'ont pas été effectués.
Vers prise
secteur CA
Se reporter à "Raccordements d'antenne" à la page 20.
Platine tourne-
disque
Platine à cassette
VIDEO
Cordons de raccordement audio
Lecteur de disque
audionumérique
Prise secteur CA:
non commutées, total
100W ou 1A
Entrée ligne
Sortie audio
Sortie ligne
Blanc
Blanc Blanc
Rouge Rouge Rouge
L
L
RR
Haut-parleur B
Haut-parleur A

Related product manuals