EasyManua.ls Logo

Teac AG-780 - CONNECTIONS; System Connections Overview

Teac AG-780
32 pages
Print Icon
To Next Page IconTo Next Page
To Next Page IconTo Next Page
To Previous Page IconTo Previous Page
To Previous Page IconTo Previous Page
Loading...
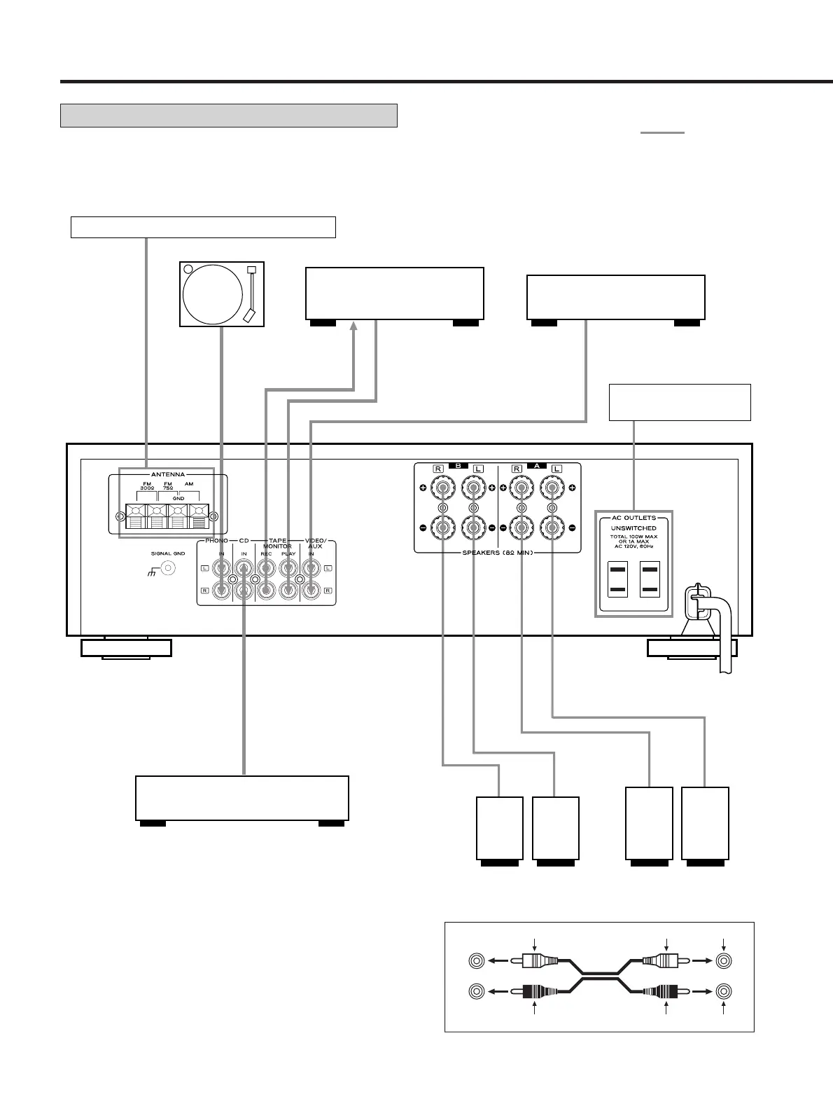
CONNECTIONS
System Connections
: Audio signal
5
CAUTION: Do not plug the power cord of any component
into AC outlets and do not turn their POWER switches on
until all connections have been performed.
To AC outlet
Refer to "Antenna Connections" on pages 6.
Turntable
Tape Deck
VIDEO
Audio connection cords
CD Player
AC Outlet:
Unswitched, Total 100W.
LINE IN
AUDIO OUT
LINE OUT
White
White White
Red Red Red
L
L
RR
Speaker B
Speaker A

Related product manuals