EasyManua.ls Logo

Teac CD-P650 - Escuchar un Dispositivo USB

Teac CD-P650
76 pages
Print Icon
To Next Page IconTo Next Page
To Next Page IconTo Next Page
To Previous Page IconTo Previous Page
To Previous Page IconTo Previous Page
Loading...
ESPAÑOL
61
5
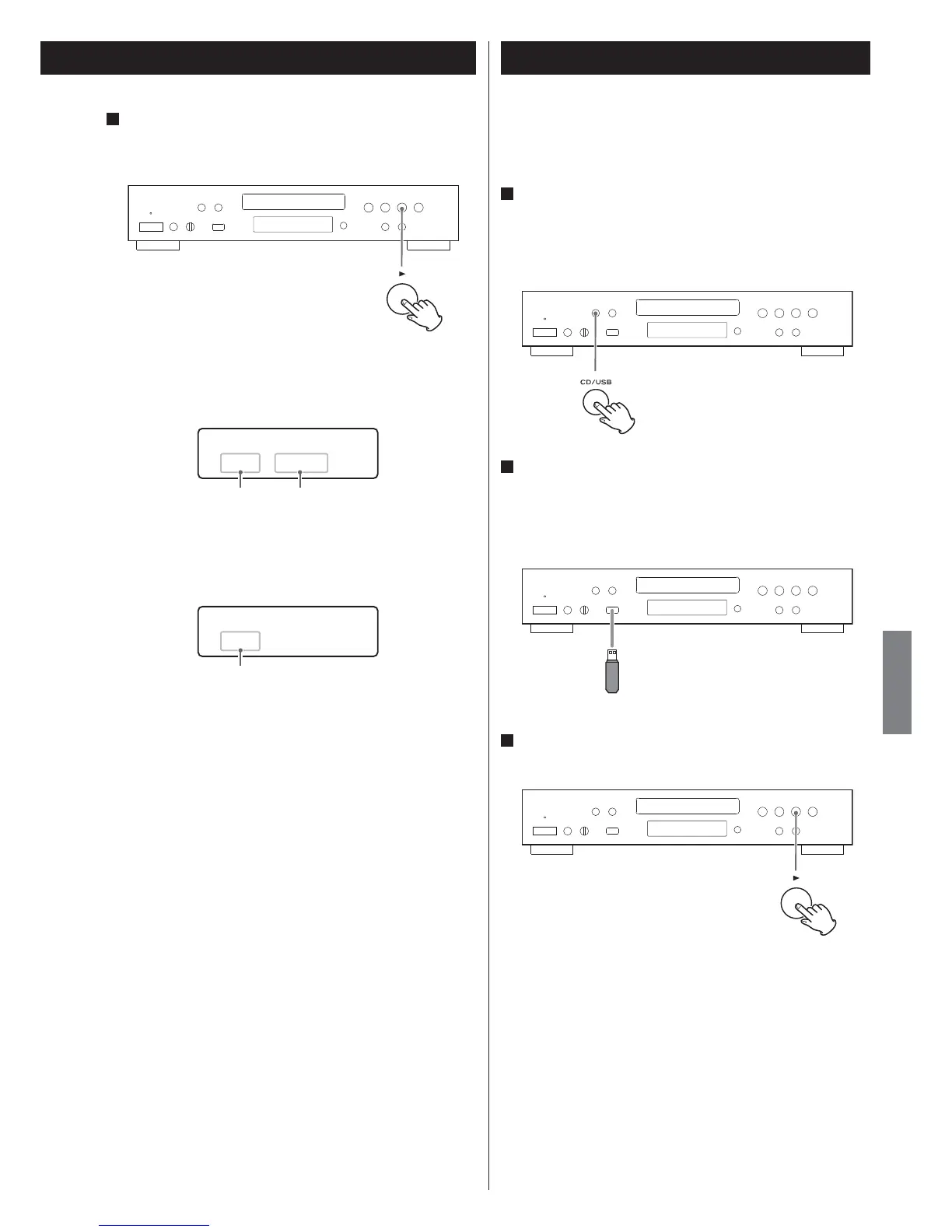
Pulse el botón de reproducción (y) para iniciar la
reproducción.
La reproducción del disco se inicia desde la primera pista/archivo.
CD de audio
CD/Play
T003 00:42
número de
pista actual
tiempo transcurrido
de la pista actual
Disco MP3/WMA
CD/Play
T003 00:42 MP3
número del archivo actual
< Los archivos MP3/WMA grabados fuera de las carpetas se ponen
automáticamente en la carpeta raíz (“ROOT“); la reproducción
comienza con el primer archivo de la carpeta raíz (“ROOT“).
< Si hay carpetas que no contienen archivos MP3/WMA, la unidad las
saltará.
< Durante la reproducción de un archivo MP3/WMA, la información
de “título_artista_álbum” aparecerá desplazándose en la pantalla.
< La unidad se detiene automáticamente cuando ha finalizado la
reproducción de todas las pistas o archivos.
< Si carga un disco, y, a continuación, pulsa el botón de reproducción
(y) (o el botón SHUFFLE del mando a distancia) sin haber
cerrado la bandeja para discos, ésta se cerrará y comenzará la
reproducción.
Escuchar un dispositivo USB
Puede reproducir archivos MP3/WMA conectando diversos
dispositivos de almacenamiento USB, como por ejemplo una
memoria flash USB.
1
Pulse el botón CD/USB repetidamente para seleccionar
“USB”.
“Not connected” (no conectado) aparecerá en la pantalla si no hay
ningún dispositivo USB conectado.
2
Conecte el dispositivo de almacenamiento externo USB a la
unidad.
Cuando se conecta un disco duro a esta unidad, puede llevar varios
minutos el que aparezca en pantalla el número de archivos.
3
Pulse el botón de reproducción (y).
La reproducción comienza desde el primer archivo.

Other manuals for Teac CD-P650

Related product manuals