EasyManua.ls Logo

Technics SA-DX950 - Page 67

Technics SA-DX950
79 pages
Print Icon
To Next Page IconTo Next Page
To Next Page IconTo Next Page
To Previous Page IconTo Previous Page
To Previous Page IconTo Previous Page
Loading...
+
-
-
+
+
-
-
+
+
-
C703
63V4700P
D703
D704
D701
D702
C702
0.1
R699
1.8K
D618
MTZJ15CTA
R614
1.8K
L602
RLQYR73MW-E
JK602
6
4
3
5
2
1
RL601-RL604
RSY0013M-0
D611
RVD1SS133TA
6
4
3
5
2
1
RL603
D613
RVD1SS133TA
6
4
3
5
2
1
RL604
D614
RVD1SS133TA
W601
6
4
3
5
2
1
RL601
D605
RVD1SS133TA
C661
0.047
C662
0.047
JK603
E601
D612
RVD1SS133TA
R617
82
R CH
FRONT
SPEAKERS B
L CH
R CH
SURROUND
SPEAKERS
CENTER SPEAKER
L CH
D701-D704
1N5402BM21
R613
1.8K
Q605
Q605
RVTDTA114EST
VOLTAGE SWITCH
L651
RLQYR73MW-E
L652
RLQYR73MW-E
C704
63V4700P
C701
0.01
R698
1.8K
R645
47
C612
0.047
C611
0.047
C644
0.047
R612
10
R611
10
R644
10
R627
100
C625
50V10
R628
100
C626
50V10
R625
100
R626
100
HP_L
HP_R
R661
10
R662
10
R664
47
R663
47
R616
82
R619
82
R618
82
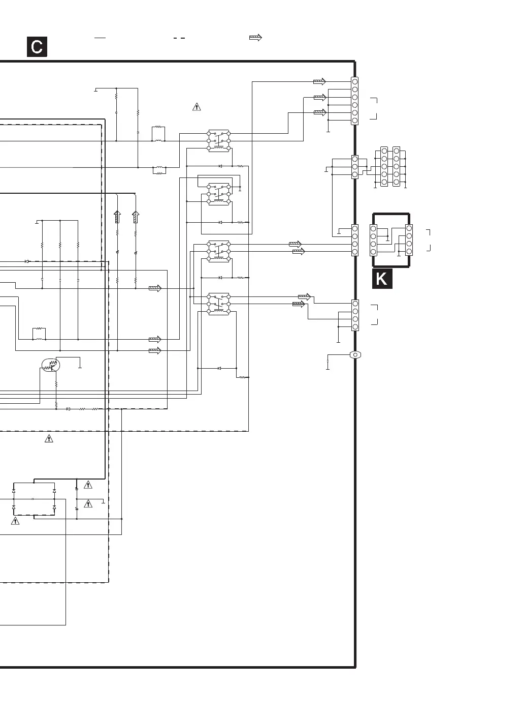
SCHEMATIC DIAGRAM - 11
<-6.51V>
<0V>
<0V>
RL602
1
2
3
W602
W600
W600_
L CH
R CH
FRONT
SPEAKERS A
JK601
CN601
FRONT
SPEAKER A
CIRCUIT
MAIN CIRCUIT
: MAIN SIGNAL LINE
: +B SIGNAL LINE
: -B SIGNAL LINE
3
4
5
1
2
3
4
5
1
2
+
-
-
+
3
4
1
2
3
4
1
2

Other manuals for Technics SA-DX950

Related product manuals