EasyManua.ls Logo

Technics SA-EH790E - Page 41

Technics SA-EH790E
55 pages
Print Icon
To Next Page IconTo Next Page
To Next Page IconTo Next Page
To Previous Page IconTo Previous Page
To Previous Page IconTo Previous Page
Loading...
121110987654321
A
B
C
D
E
F
G
H
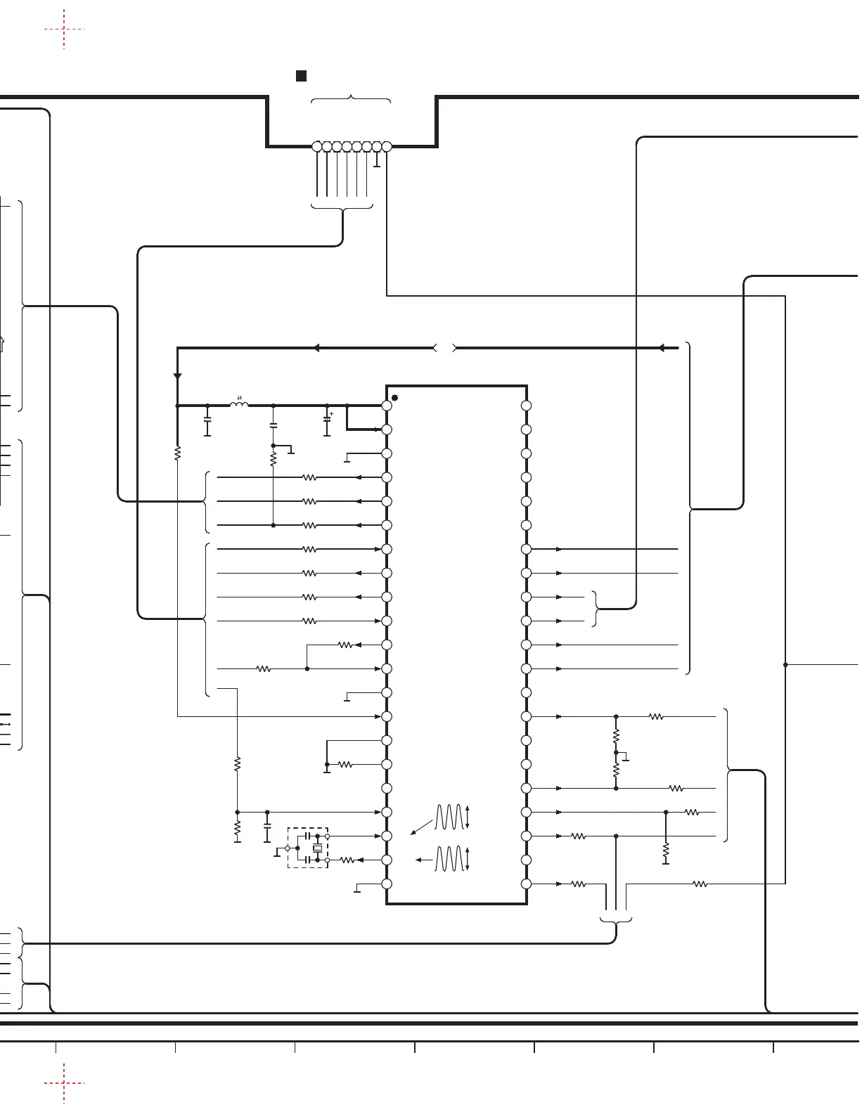
SH-EH790(E) MAIN CIRCUIT DIAGRAM
SCHEMATIC DIAGRAM-2
R106
12K
R108
3.3K
R107
3.3K
R105
12K
R103
1K
R104
1K
Lch
Rch
OUT
Lch
Rch
IN
JK102
JK102
C132
100P
C131
100P
JK101
Lch
Rch
FRONT
JK104
Lch
Rch
SURROUND
JK104
R115
8.2K
R116
8.2K
R118
5.6K
R117
5.6K
C137
100P
C138
100P
R119
5.6K
R120
5.6K
R122
8.2K
R121
8.2K
C139
100P
C140
100P
IC201
NJU7313AMT2
SIGNAL SELECTOR
B
C
A
CKDATA
ST Vss
30 29 28 27 26 25 24 23 22 21 20 19 18 17 16
1 2 3 4 5 6 7 8 9 10 11 12 13 14 15
NC
NC
V
EE
VDD
123 4 5 6 7 8
123 4 5 6 7 8
MAIN CIRCUIT
B
C215
47P
C214
47P
C213
47P
R212
2.2K
R102
100K
R101
100K
C134
100P
C133
100P
VCR(EXT)
Lch
Rch
AUX (DVD)
C136
100P
C135
100P
R114
12K
R113
12K
R112
3.3K
R111
3.3K
BC
CENTER
SUB
WOOFER
JK105
R125
5.6K
R126
8.2K
R124
10K
R123
8.2K
C141
100P
C142
100P
Q
P
W
R128
1K
C143
100P
R127
100K
C109
16V10
SUB WOOFER OUT
JK103
E101
IC202
NJM4558MTE1
BUFFER AMP
C208
50V4.7
C207
50V4.7
C206
33P
R210
82K
C204
330P
R208
27K
R206
56K
C203
330P
C205
33P
R209
82K
R207
27K
R205
56K
C210
0.01
R211
2.2K
IC203
BU4053BCFE2
SIGNAL SELECTOR
1234
5 6 7 8
C202
330P
C209
0.01
C212
0.1
C211
0.1
C216
0.01
C217
0.01
R220
100K
C
B
A
X0X1VDD
G
Vss
INHZ0Z1Y1 Y0
16
15
14
13
12 11 10 9
1 2 3 4 5 6 7 8
R
B
S
G
H
I
J
T
A
C201
330P
R204
2.2K
R203
2.2K
DVD 6ch INPUT
D201
MA4056MTA
R219
390
A
M
N
R214
2.2K
R250
2.2K
R213
2.2K
R249
2.2K
K
L
R258
5.6K
R256
4.7K
V
U
R253
0
R255
4.7K
R257
5.6K
R131
0
R132
0
X
Y
R254
0
L101
FW602A
DSP DIO
SP INPUT
To FL CIRCUIT(FW602B)
on SCHEMATIC DIAGRAM-1/11,12-D
A
8
234567 1
EDFCBA
DSP CK
DSP ACK
DSP RST
DSP SNS
DSP CS
A.GND
R403
680
X401
(8MHz)
R431
10K
R414
1K
C404
6.3V47
C403
0.01
R415
1K
R411
1K
R410
220
R409
220
R417
220
R408
220
R406
220
R407
220
20
19
18
17
16
15
14
13
12
11
10
9
8
7
6
5
4
3
2
1
21
22
23
24
25
26
27
28
29
30
31
32
33
34
35
36
37
38
39
40
Vcc
VREF
AVss
NJ ST
ECK/ NJCK
EDA/ NJDT
DCS
SENSE
DACK
DCK
DDO
DDI
NODSW3
NODSW2
GND
SW1
ECS
RESET
XIN
X OUT
A
B
INH
EXP26
DO
CK
CS2
RST2
CS1
RST1
EXP27
EXP11
EXP12
EXP13
EXP14
EXP15
EXP16
EXP17
Vss EXP18
41
42
C401
0.022
R404
100K
R405
220
C402
0.01
D
A
B
C
E
F
R425
4.7K
R426
4.7K
R429
4.7K
R424
1K
R421
100
R420
1K
R419
100
R432
1K
AB
A
B
C
A
B
C
H
D
C
O
F
E
D
IC401
C2BBFD000246
SYSTEM CONTROL
R402
100K
1
2
3
E
L401
10 H
R430
10K
C
C
R903
120K
:NEGATIVE VOLTAGE LINE
:POSITIVE VOLTAGE LINE :CD PLAYBACK SIGNAL LINE
0V 0V 0V 0V 0V 0V 0V 0V 0V 0V 0V-10.4V
9.4V 0V 0V 0V 0V 0V 0V 0V 0V 0V 0V 0V 0V
-10.4V
9.4V
0V 0V 0V
0V 0V 0V
-10.4V0V0V0V0V
5.7V 0V 0V 0V 5V 5V 5V
9.4V
-
10.4V
5.1V
0V
5V
5V
5V
5V
5V
0V
4.8V
0V
5V
5V
5.1V
5.1V
0V
0V
0V
4.6V
0V
4.8V
0V
0V
0V
5V
4.8V
2.2V
2.2V
0V
1.9V
P
-
P
F=8MHz
1.7V
P
-
P
F=8MHz

Related product manuals