EasyManua.ls Logo

Technics SA-EH790E - Page 46

Technics SA-EH790E
55 pages
Print Icon
To Next Page IconTo Next Page
To Next Page IconTo Next Page
To Previous Page IconTo Previous Page
To Previous Page IconTo Previous Page
Loading...
A
B
C
D
E
F
G
H
37 38 39 40 41 42 43 44 45 46 47 48
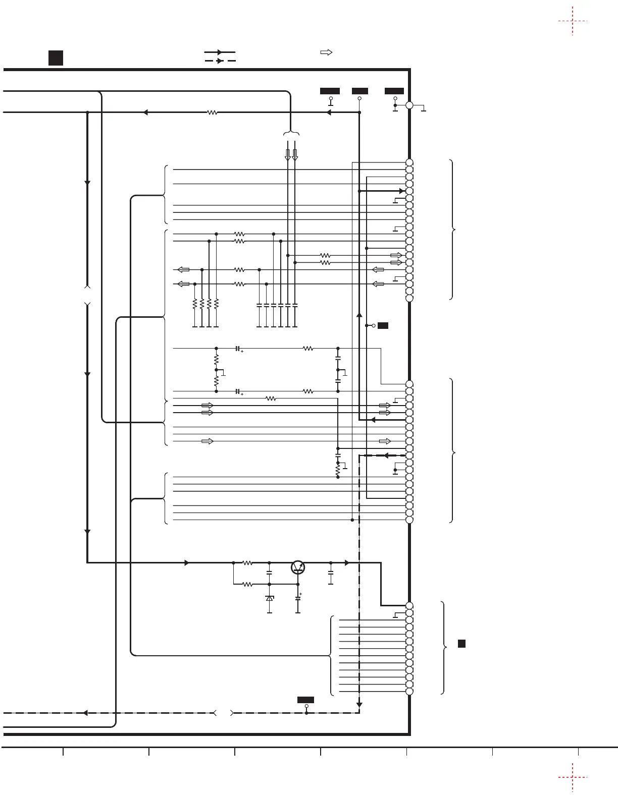
SH-EH790(E) MAIN CIRCUIT DIAGRAM
SCHEMATIC DIAGRAM-5
C221
100P
C222
100P
R221
220
R222
220
E
C233
100P
Q
A
R239
47K
B
C
D
E
D
C
A
B
F
20
2
1
3
4
5
6
7
8
9
10
11
12
13
14
15
16
17
18
19
20
2
1
3
4
5
6
7
8
9
10
11
12
13
14
15
16
17
18
19
I
H
G
K
J
R234
1K
C226 100P
R233 1K
C225 100P
I
C232 100P
R228
6.8K
R230 5.6K
A
R227 6.8K
C231 100P
R229
5.6K
C227 100P
R235 1K
R237 8.2K
B
C228 100P
R236
1K
R238 8.2K
H
M
J
E201
SYNC
CD REQ
CT.GND
CS
+B(10V)
D.GND
SCLK
DATA
DECK REQ
V.GND
TAPE Rch IN
TAPE Lch IN
RS A.GND
TAPE Rch OUT
TAPE Lch OUT
CD Rch IN
A.GND
CD Lch IN
NC
NC
CN202
CN201
TUNER Lch/ C
TUNER Rch
A.GND
Lch OUT
Rch OUT
+B(10V)
SUR L
S.W
MIC
-
B(
-
10V)
V.GND
D.GND
CS/ REQ
CLK
DATA
CT GND
SH FL1
SH FL2
SYNC
SUR R
To CD CHANGER(SL-EH790) &
CASSETTE DECK(RS-DV290)
R763
0.33
GF
C223
16V10
C224
16V10
R223
22K
R224
22K
To TUNER/ AMPLIFIER(SA-EH790)
MAIN CIRCUIT
B
R240 1K
CD REQ
CS
S CLK
S DATA
DECK REQ
SYNC
FL2
FL1
SA DATA
SA CLK
CS/ REQ
D.GND
+B(5.6V)
To FL CIRCUIT(FW601B)
on SCHEMATIC DIAGRAM-1/11,12-G
A
FW601A
A
B
C
D
E
F
G
H
I
J
K
13
2
1
3
4
5
6
7
8
9
10
11
12
Q768
2SC3940AQSTA
REGULATOR
C754
0.01
C769
0.01
R770
4.7
R771
1K
D770
MA4062HTA
CT
D.GND A.GND+10V
-10V
C770
16V10
:NEGATIVE VOLTAGE LINE
:POSITIVE VOLTAGE LINE :CD PLAYBACK SIGNAL LINE
-
10.4V
9.9V 5.6V
6.3V
10.2V

Related product manuals