EasyManua.ls Logo

Technics SA-EH790E - Page 51

Technics SA-EH790E
55 pages
Print Icon
To Next Page IconTo Next Page
To Next Page IconTo Next Page
To Previous Page IconTo Previous Page
To Previous Page IconTo Previous Page
Loading...
1
CS
8
CN202
2
3
4
5
6
7
9
12
13
14
15
16
17
18
CD REQ
CT.GND
+B(10V)
D.GND
SCLK
DATA
11
10
V.GND
A.GND
NC
To CD CHANGER
& CASSETTE DECK
BLOCK DIAGRAM
TAPE Rch OUT
RS
A.GND
SYNC
+B1
DECK
REQ
TAPE Rch IN
TAPE Lch IN
CD Rch IN
Rch
Rch
Q603,
604
Q602
Rch
19
20NC
SH SYNC
22 23
X601
(4MHz)
XIN
X OUT
MCU I/F
13
+B5
D606
12 14
SELECTOR
PEAK HOLD
I REF
GEN.
V REF
GEN.
Vcc/2
GEN.
1
Vcc2
VREF
IREF
DIF
OUT
C
OUT
CNF
AOUT
ANF
A
B
C
ENB
GND1
PH OUT
GND2
15
16
2345678
1110
M62457AFPE1
IC602
SPE. ANALYZER AMP
SPINP
TAPE Lch OUT
CD Lch IN
SW CONT.
12
X0
Z1
Z0
14
ABC
11 10 9
STIAV
G
8
X1
13
5
3
4
BU4053BCFE2
IC203
SIGNAL SELECTOR
NJU7313AMT2
IC201
SIGNAL SELECTOR
LEVEL SHIFT
LATCH CIRCUIT
SHIFT REGISTER
2
(29)
3
(28)
4
(27)
5
(26)
7
(24)
8
(23)
14
16
17
ST
CK
DATA
9
(22)
6
(25)
X1
X2
ST
CLK
DA
1
30
-B1
+B4
15
V
EE
VDD
VSS
12
(19)
11
(20)
10
(21)
X3
X4
AUX
(DVD)
VCR
(EXT)
IN
OUT
NJM4558MTE1
IC202
CCHMIC
REC L
MIC
REC L1
CD REQ
CD& DECK CS
CD&DECK CK
CD&DECK DI
CD&DECK DO
DECK REQ
SYNC
95
DECK
REQ
CD&DECK
DO
91 90
CD&DECK
DI
96
CD&DECK
CS
92
CD&DECK
CK
94
CD REQ
C2BBGF000434
IC601
SYSTEM CONTROL / FL DRIVE
KEY SWITCH
(S601~613)
1
KEY1
KEY2
2
FL601
FL DISPLAY
82~88
1G~7G
47~80
P1~P34
D652,654,
655
99
REG IN0
FL1
FL2
D609
D610
89
VEE
32
SYNC
4
SP A
5
SP B
6
SP C
SP IN
3
SYNC
CD REQ
CD&DECK CS
CD&DECK CK
CD&DECK DI
CD&DECK DO
DECK REQ
SP A
SP B
SP C
SP IN
SP A
SP B
SP C
SP IN
S614
(MULTI
JOG)
15 16
JOG B
JOG A
VDD
16
+B4
INTERFACE
INTERFACE
+B4 -B1
BUFFER
AMP
VSS
7
-B1
C OUT
TU LIC
CENTER
AVI6CH
X5
X6
X8
X7
DVD 6ch
INPUT
SPINP
RESET
Q601
+B5
18
RESET
100
REG IN1
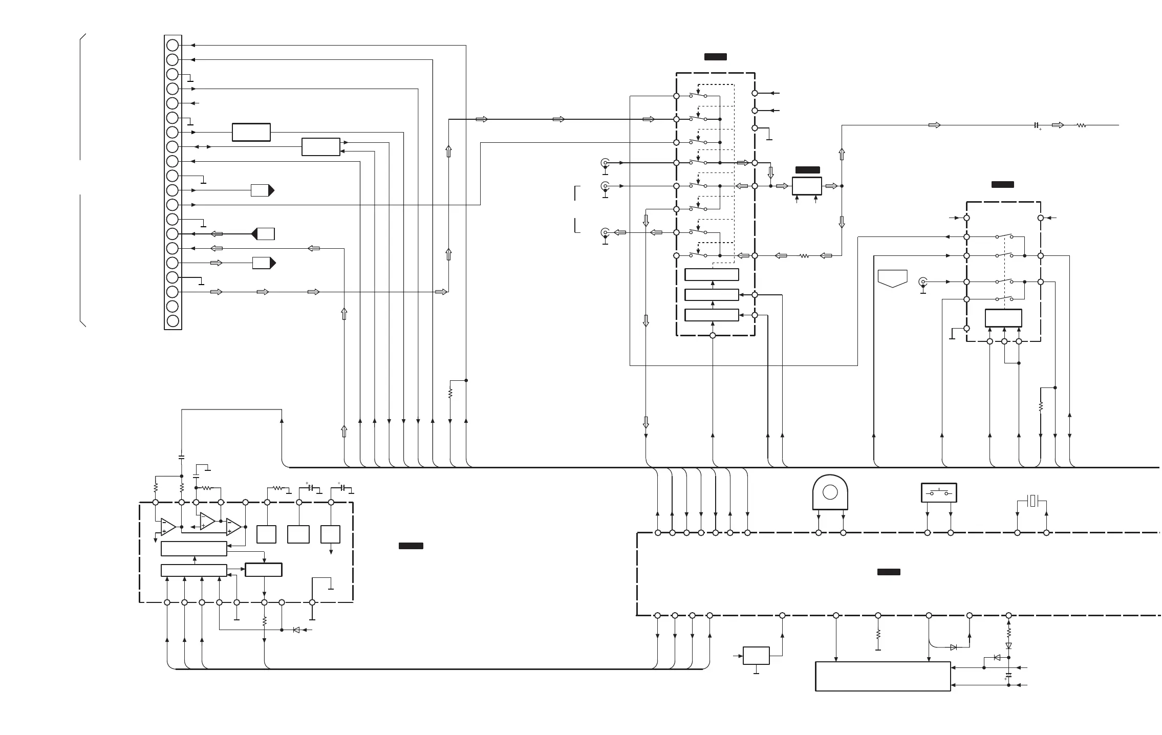
SH-EH790(E) BLOCK DIAGRAM
Vcc
9

Related product manuals