EasyManua.ls Logo

Technics SL-DZ1200PP - Display-Related Troubleshooting; CD-Related Troubleshooting; SD-Related Troubleshooting

Technics SL-DZ1200PP
174 pages
Print Icon
To Next Page IconTo Next Page
To Next Page IconTo Next Page
To Previous Page IconTo Previous Page
To Previous Page IconTo Previous Page
Loading...
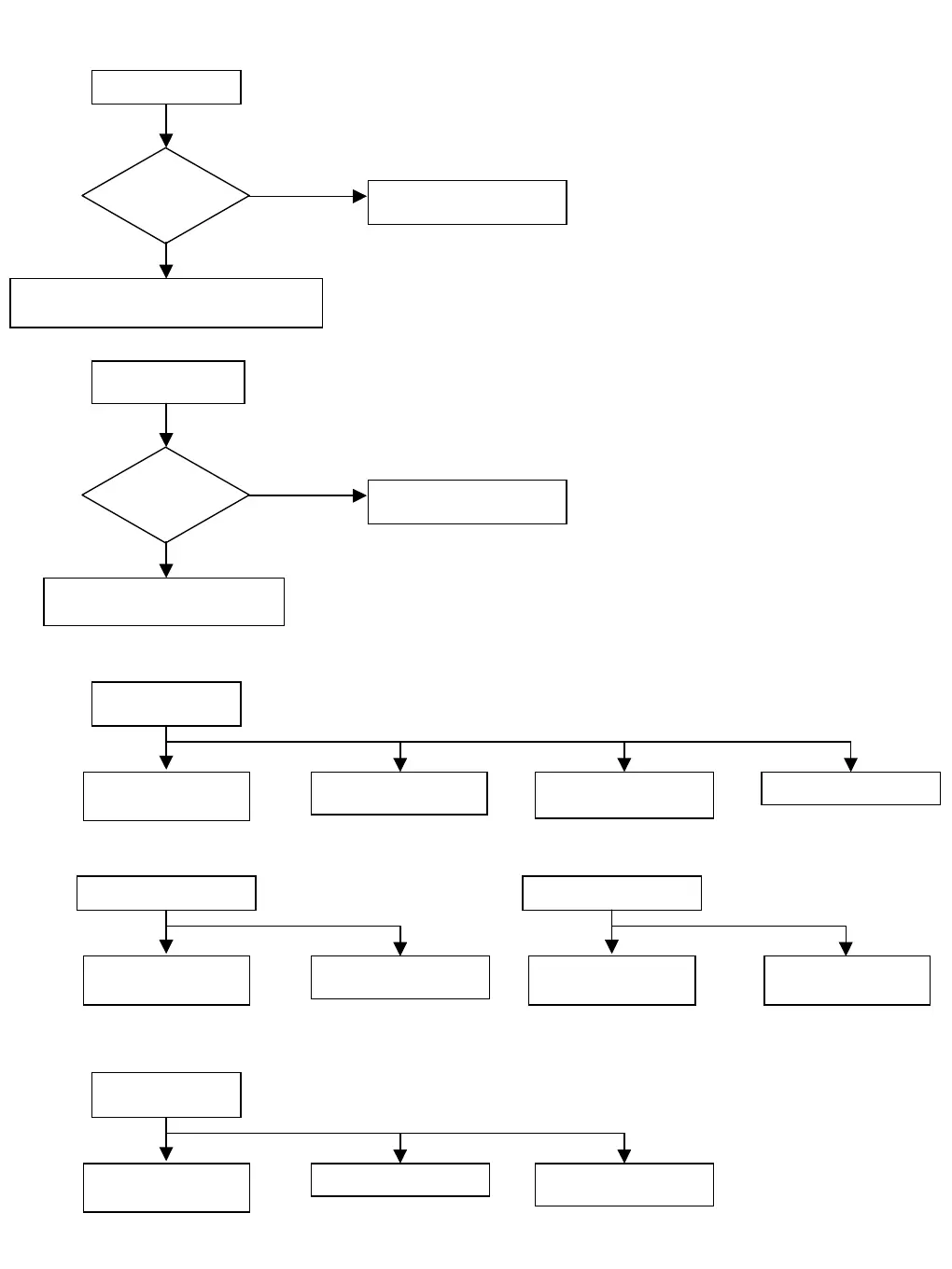
3. Display-related
4. CD-related
5. SD-related
No LCD display
Can CD audio
etc. be heard?
No
Defect related to the SC
microcomputer
There is the possibility of a defective
connection in the LCD wiring.
Yes
The LED does not
light.
Is the operation of
all switches without
problems?
No
Defect related to the UI
microcomputer
There is the possibility of a defective
intermediate connection.
Yes
The CD is not
recognized.
Defect related to the
SC/MD microcomputer
Defective intermediate
connection
Defective power supply
circuit
Defective CD unit
The CD cannot be ejected.
Defective EJECT SW
Defective intermediate
connection
Defective shutter operation
Defective shutter
switch
Defective shutter
motor
The SD is not
recognized.
Defective SD
connector
Defective I/F IC
Defective MD
microcompute

Related product manuals