EasyManua.ls Logo

Technics SL-DZ1200PP - Fault Mode Analysis; The power cannot be switched on.; The power can be switched on, but there is no operation.

Technics SL-DZ1200PP
174 pages
Print Icon
To Next Page IconTo Next Page
To Next Page IconTo Next Page
To Previous Page IconTo Previous Page
To Previous Page IconTo Previous Page
Loading...
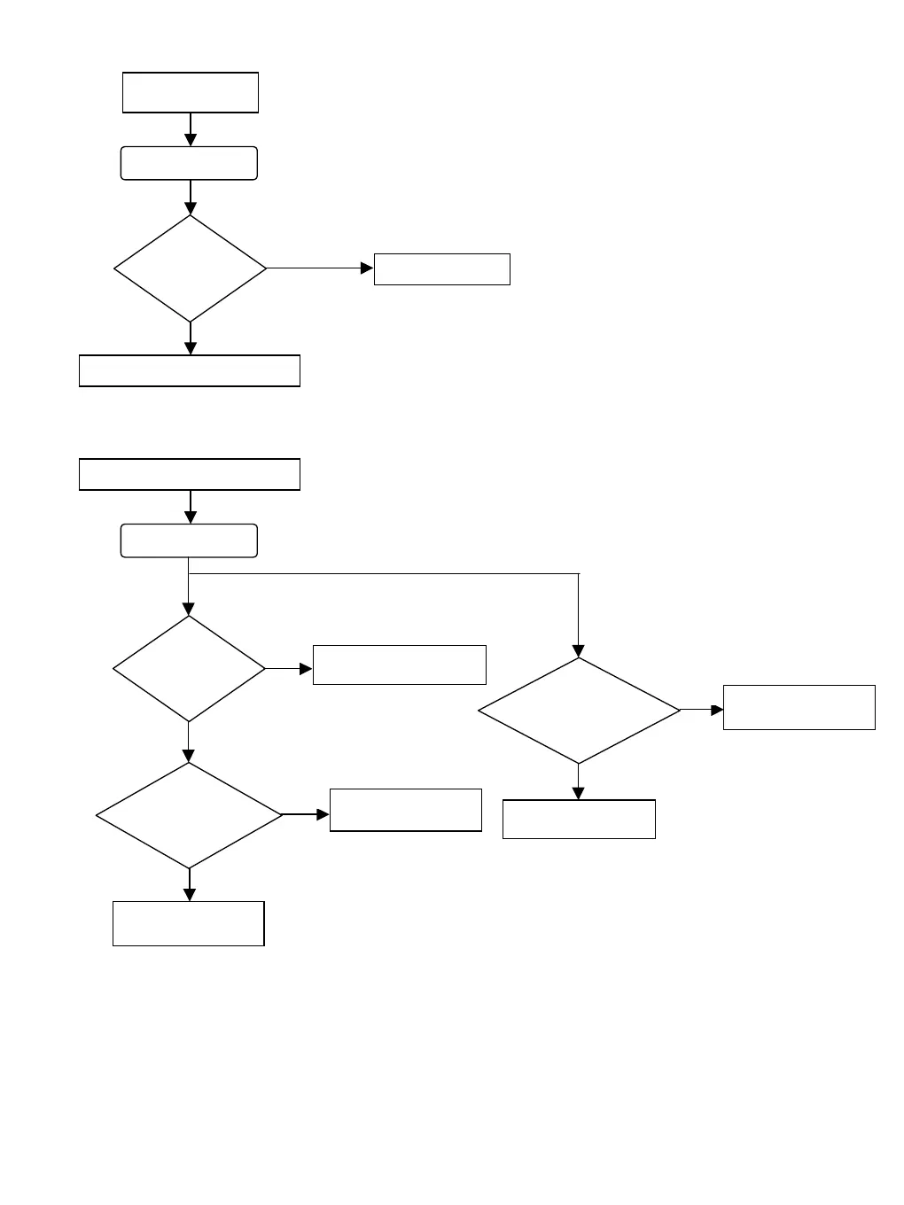
Fault mode anal
y
sis:
(
Refer to the table of fault s
y
m
p
toms and countermeasures.
)
1. The power cannot be switched on.
2. The power can be switched on, but there is no operation.
When there is absolutely no operation, doubting the SC/MD microcomputer is fastest.
** Observe the waveforms of microcomputer CS, address, and data, and determine the fault location.
Does the fuse
blow when the
power is
switched on?
The power cannot be
switched on.
Replace the fuse.
No
Blown fuse
Defective parts around IC1150, D1140
Yes
The power can be switched on, but there is
no operation.
Switch on the power.
Does the LED
of the CD
mouse light?
No
Defective power supply
circuit of the +5 V system
Yes
The LCD backlight
lights, but the LED
does not light.
No
Defect related to the
SC/MD microcomputer
Yes
Do some of the panel
switches/LEDs
operate?
No
Defect related to the
SC/MD microcomputer
Yes
Defect related to the UI
microcomputer
Defect related to the UI
microcomputer

Related product manuals