EasyManua.ls Logo

Technics ST-HD501 - Page 39

Technics ST-HD501
46 pages
Print Icon
To Next Page IconTo Next Page
To Next Page IconTo Next Page
To Previous Page IconTo Previous Page
To Previous Page IconTo Previous Page
Loading...
C
CAB
ACB
A
B
C
E
C
A
B
D
A B
G
D
A
C
B
E
F
CN701B
L
E
A
F
G
H
CN702B
D
C
B
I
J
K
1
2
3
4
5
6
7
8
9
10
11
12
13
14
CN101A
CN102A
T.GND
+B(1)
VT
STEYE
SD
+B(2 )
1
2
3
4
5
6
7
1
2
3
4
5
6
7
1
2
3
4
5
6
7
1
2
3
4
5
6
7
CN104B
CN103B
Rch IN
CE
Lch IN
DI
DO
CL
CN105B
1
2
3
4
5
6
7
JK201
Lch
Rch
OUT
JK201
Lch
Rch
EXT
CN703B
CN703A
12345
12345
L702
L703
L704
L707
L706
R760
1K
D706
1SS380TE
17
R706
1K
C708
0.01
D704
1SS380TE
17
D703
1SS380TE 17
R728
1K
R730
10K
C209
1000P
R206
1K
R205
1K
R202
1K
R201
1K
C203
100P
C201
100P
C204
100P
C202
100P
C206
100P
C205
100P
R208
100K
R207
100K
R204
100K
R203
100K
D
E
NC/DET
NC
R709
1K
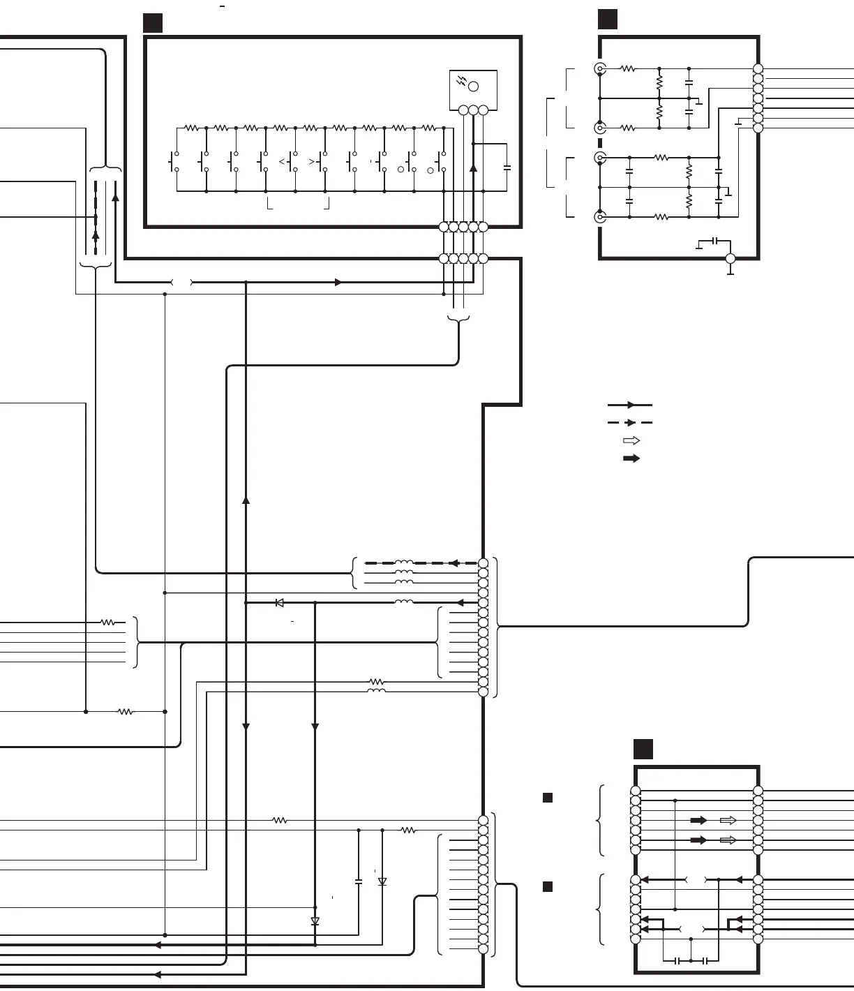
SCHEMATIC DIAGRAM 6
OPERATION CIRCUIT
IN/OUT TERMINAL
CIRCUIT
1
2
3
4
5
6
7
8
9
10
11
12
13
14
To TUNER
CIRCUIT
(CN102B)
on SCHEMATIC
DIAGRAM-2,4
A
To TUNER
CIRCUIT
(CN101B)
on SCHEMATIC
DIAGRAM-2,4
A
CONNECTOR
CIRCUIT
C471
0.047
C472
0.047
IN
S608 (CLOCK/
TIMER/
DEMO)
R608
1K
R609
820
R607
1.2K
Z601
RCDGP1U26XD
(REMOTE SENSOR)
C601
0.01
R606
1.5K
R605
1.8K
R604
2.2K
R603
3.3K
R602
4.7K
R601
6.8K
S610
( PLAY)
L
S609
( REC)
L
S607
(SET)
S606
()
S605
()
S604
(TUNE MODE)
S603
(AUTO/MONO)
S602
(FM)
S601
(AM)
TUNE/
TIME ADJUST
2 13
VGO
7.3V
14.8V
4.9V
:FM SIGNAL LINE
:AM SIGNAL LINE
:POSITIVE VOLTAGE LINE
:NEGATIVE VOLTAGE LINE

Related product manuals