EasyManua.ls Logo

Technics SX-PX552

Technics SX-PX552
87 pages
To Next Page IconTo Next Page
To Next Page IconTo Next Page
To Previous Page IconTo Previous Page
To Previous Page IconTo Previous Page
Loading...
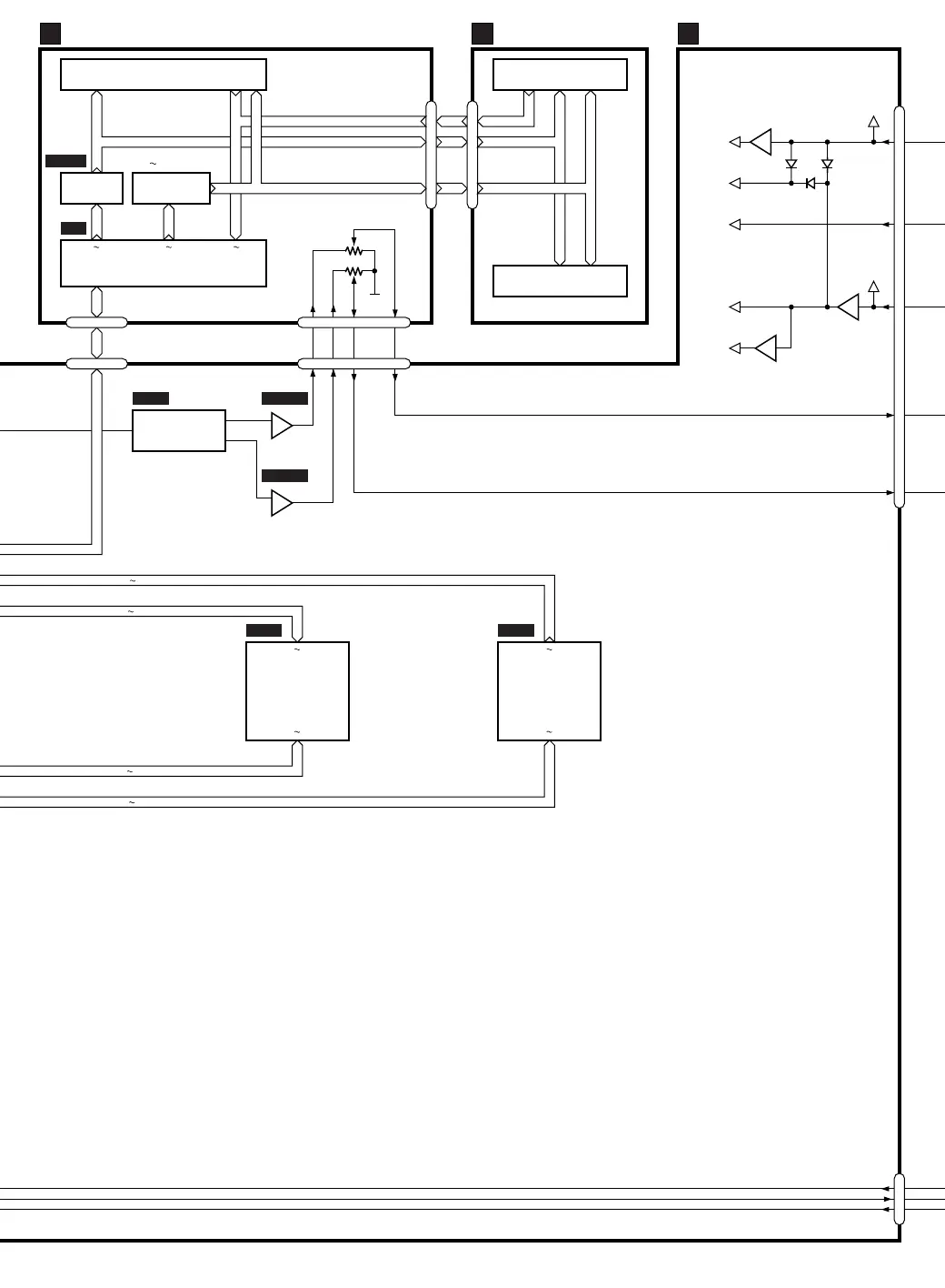
8BIT MICROCOMPUTER
IC1
DATA ,S C K
IC2,3
BUFFER LED DRIVE
VR2
MAIN
VOLUME
SEG0 SEG11 CM0 CM5 SW0 SW7
256K BIT
PSEUDO
STATIC
RAM
D-A
CONVERTER
IC11
IC21 IC26A
IC26B
D0 D7
A0 A14
64M BIT
MASK RAM
IC12
D0 D15
A0 A19
Q2 6
LED1
Q6
Q7,8
+5D REGULATOR
+5A REGULATOR
+3.3V REGULATOR
Q9
SWITCHES & LEDS SWITCHES & LEDS
LED DISPLAY
-15V
CPL
C
CPR
D
MAIN
A
CN3
CN1
CN2
CN4
CN2 CN3
CN1
CN6
+15V
D12
D13
D14
+5A
+5B
+5D
+VCC
+3.3V
WD0A WD15A
RD0A RD7A
WA0A WA19A
RA0A RA14A

Other manuals for Technics SX-PX552

Related product manuals