EasyManua.ls Logo

Technics SX-PX552 - Page 84

Technics SX-PX552
87 pages
To Next Page IconTo Next Page
To Next Page IconTo Next Page
To Previous Page IconTo Previous Page
To Previous Page IconTo Previous Page
Loading...
11616
1
12
CN4
10 1
CN8
CN2
1
7
CN6
CN1
1
12
1
16
CN8
1
8
CN9
SPL
14cm,6
QEXGHVH02055C
QEXGSS05028
CN4
16 1
CN2
15
CN3
51
CN1
61
CN4
61
CN1
1
10
CN1
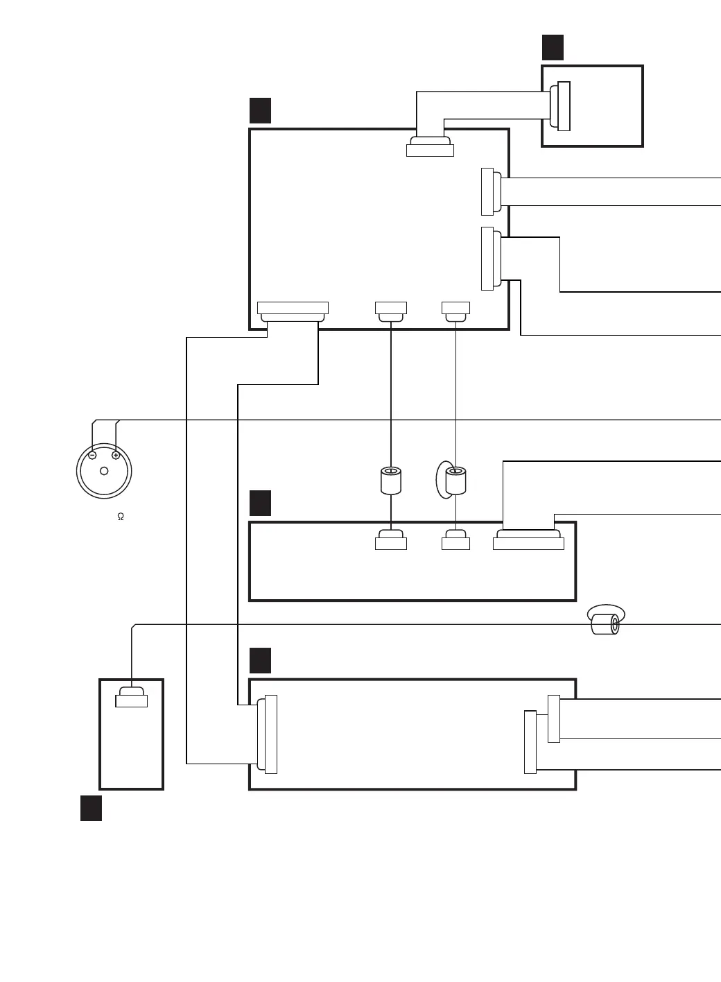
MAIN P.C.B.
A
COM P.C.B.
H
CPL P.C.B.
C
MKB1 P.C.B.
E
HP P.C.B.
I
CORE
QEXGSS060308
CORE
QEXGSS16022C
QEXGSS16022C
CORE
QEXGSS07010A
QEXGSS12010A
QEXGST160608
QEXGSS16022C

Other manuals for Technics SX-PX552

Related product manuals