EasyManua.ls Logo

Technics SX-PX662

Technics SX-PX662
83 pages
To Next Page IconTo Next Page
To Next Page IconTo Next Page
To Previous Page IconTo Previous Page
To Previous Page IconTo Previous Page
Loading...
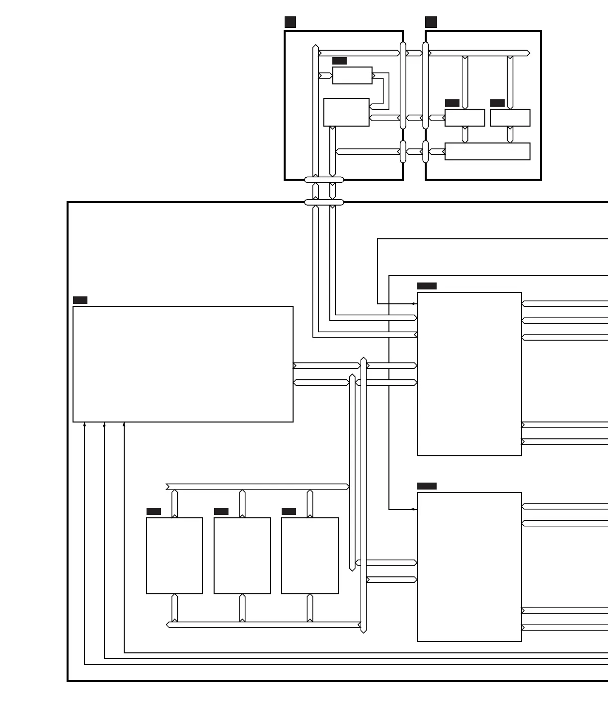
IC1
IC2 IC3
16BIT
MICROCOMPUTER
TONE
GENERATOR
LSI
TONE
GENERATOR
LSI
4M BIT
MASK
ROM
MRXD MTXD
SDOMIX RXD,TXD,SCKIN,SCKOUT
SDOMIX
SOFT,
SOSU,
SUST
256K BIT
STATIC
RAM
256K BIT
STATIC
RAM
IC1
IC6 IC8 IC9
IC10
IC16
DECODER
DECODER DECODER
D0-D15 D8-D15 D0-D7
KB0-KB4
A1-A4
D0-D15
A1-A4
D0-D15
WD0-WD15
RA0-RA14
A1-A20
D0-D15
WA0-WA19
RD0-RD7
WD0-WD15
RA0-RA14
WA0-WA19
RD0-RD7
KF0-KF3, KS0-KS3
A1-A18 A1-A15 A1-A15
SWITCHES
&
DIODES
SWITCHES & DIODES
CN8
CN9
CN3
CN4
MKB1
E
CN4
CN7
MKB2
F
ADDRESS BUS
DATA BUS
ADDRESS BUS
DATA BUS
KDB0-KDB4
KB0-KB4
KF0-KF3, KS0-KS3
KF0-KF3, KS0-KS3

Other manuals for Technics SX-PX662

Related product manuals