EasyManua.ls Logo

Technics SX-PX662

Technics SX-PX662
83 pages
To Next Page IconTo Next Page
To Next Page IconTo Next Page
To Previous Page IconTo Previous Page
To Previous Page IconTo Previous Page
Loading...
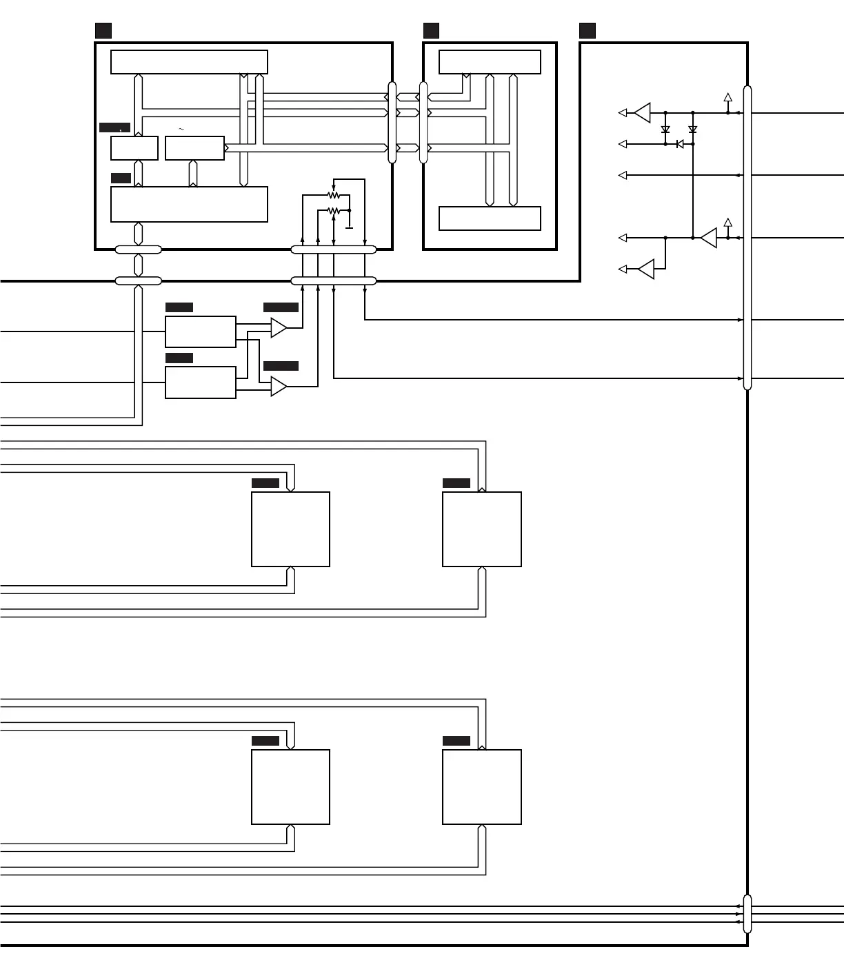
8BIT MICROCOMPUTER
IC1
DATA ,S C K
IC2,3
BUFFER LED DRIVE
VR2
MAIN
VOLUME
SEG0-SEG11 CM0-CM5 SW0-SW7
256K BIT
PSEUDO
STATIC
RAM
IC17
RD0-RD7
RA0-RA14
IC18
WD0-WD15
WA0-WA19
256K BIT
PSEUDO
STATIC
RAM
D/A
CONVERTER
D/A
CONVERTER
IC11
IC21 IC26A
IC26B
IC22
RD0-RD7
RA0-RA14
64M BIT
MASK ROM
64M BIT
MASK ROM
IC12
WD0-WD15
WA0-WA19
Q2 6
LED1
Q6
Q7,8
+5D REGULATOR
+5A REGULATOR
+3.3V REGULATOR
Q9
SWITCHES & LEDS SWITCHES & LEDS
LED DISPLAY
-15V
CPL
C
CPR
D
MAIN
A
CN3
CN1
CN2
CN4
CN2 CN3
CN1
CN6
+15V
D12
D13
D14
+5A
+5B
+5D
+VCC
+3.3V
WD0A-WD15A
RD0A-RD7A
WA0A-WA19A
RA0A-RA14A
WD0B-WD15B
RD0B-RD7B
WA0B-WA19B
RA0B-RA14B

Other manuals for Technics SX-PX662

Related product manuals