EasyManua.ls Logo

Technics SX-PX662

Technics SX-PX662
83 pages
To Next Page IconTo Next Page
To Next Page IconTo Next Page
To Previous Page IconTo Previous Page
To Previous Page IconTo Previous Page
Loading...
11616
1
12
CN4 CN2
1
7
CN6
CN1
1
12
1
16
CN8
1
8
CN9
SPL
14cm,6
QEXGVH020608
CN3
16 1
CN2
15
CN3
51
CN1
61
CN4
61
CN1
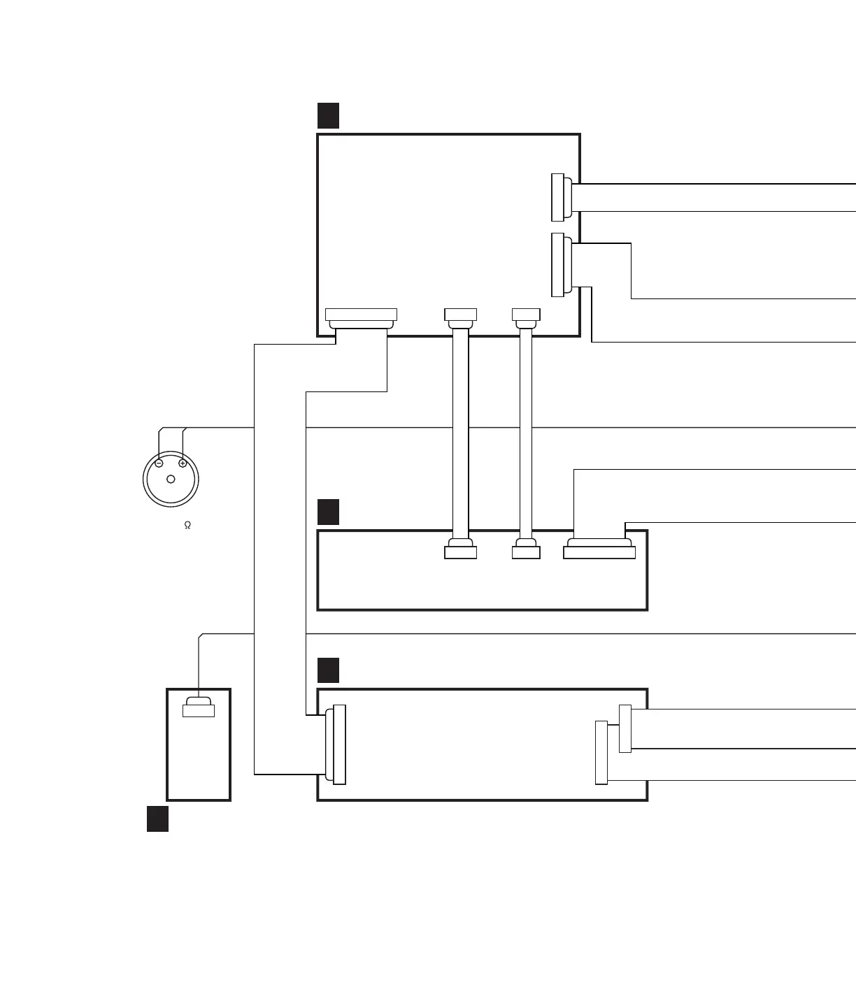
MAIN P.C.B.
A
CPL P.C.B.
C
MKB1 P.C.B.
E
HP P.C.B.
H
QEXGSS16022C
QEXGSS16022C
QEXGSS16055A
QEXGSS16022B
QEXGSS06105A
QEXGSS06030B
QEXGSS05028A

Other manuals for Technics SX-PX662

Related product manuals