EasyManua.ls Logo

Technics SX-PX662

Technics SX-PX662
83 pages
To Next Page IconTo Next Page
To Next Page IconTo Next Page
To Previous Page IconTo Previous Page
To Previous Page IconTo Previous Page
Loading...
13
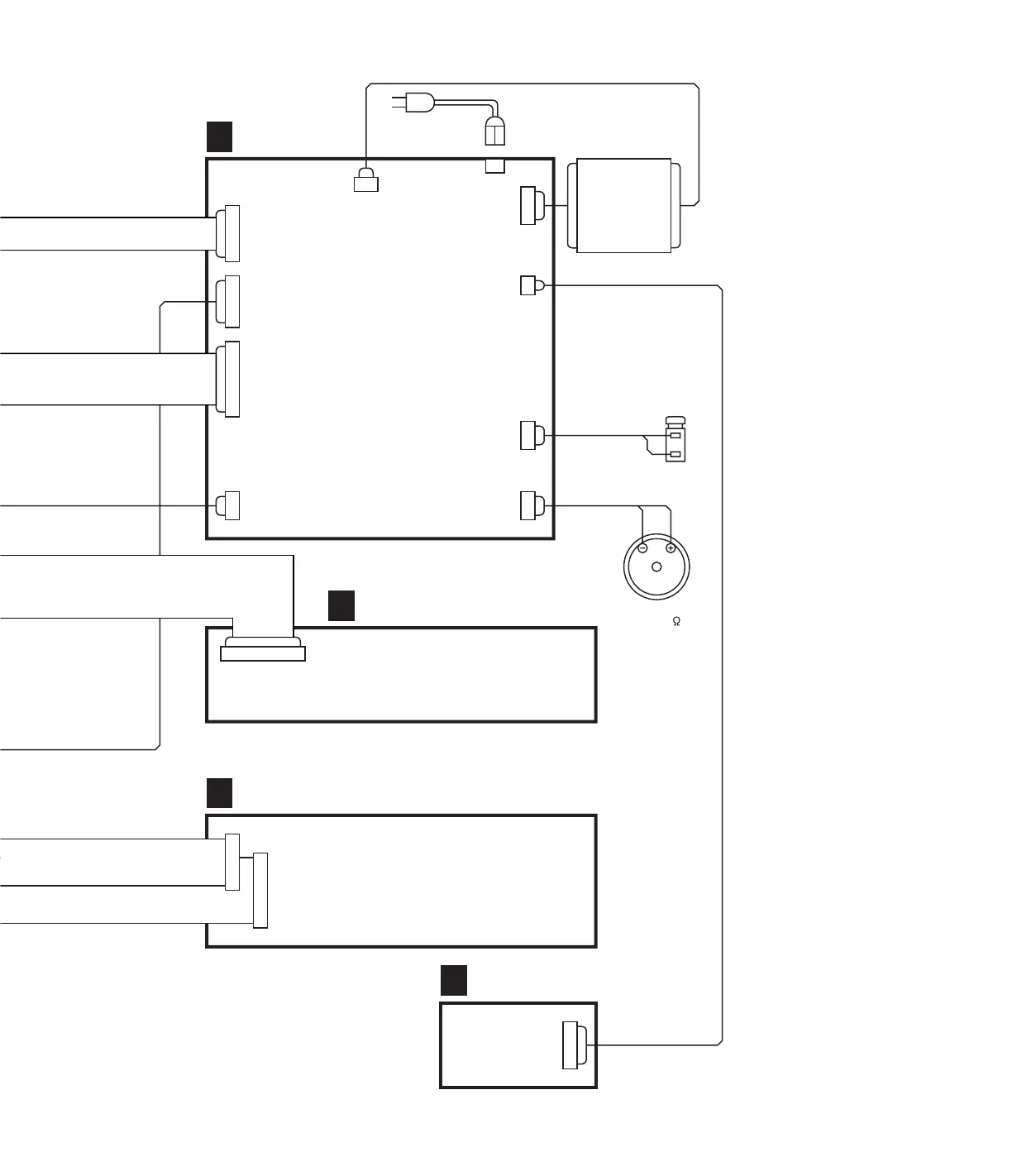
CN3
1
7
CN6
JK1
1
6
1
2
CN4
1
12
CN4
1
8
CN7
1
5
CN1
1
12
CN5
CN9
1
2
CN1
1
4
CN2
QEXGVH02040B
SW1
POWER
SWITCH
T1
POWER
TRANSFORMER
16 1
CN3
1
2
CN8
MKB2 P.C.B.
F
PKB P.C.B.
G
CPR P.C.B.
D
FJASP P.C.B.
B
AC CORD
AC IN
SPR
14cm,6

Other manuals for Technics SX-PX662

Related product manuals