EasyManua.ls Logo

Thermo Pride OH8FA119D60C - Trouble Shooting Flow Chart

Thermo Pride OH8FA119D60C
72 pages
Print Icon
To Next Page IconTo Next Page
To Next Page IconTo Next Page
To Previous Page IconTo Previous Page
To Previous Page IconTo Previous Page
Loading...
62
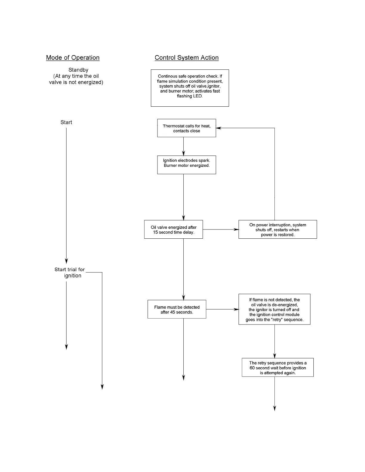
IX. Trouble Shooting Flow Chart:

Related product manuals