EasyManua.ls Logo

Toro 71428 - Wiring Diagram

Toro 71428
40 pages
Print Icon
To Next Page IconTo Next Page
To Next Page IconTo Next Page
To Previous Page IconTo Previous Page
To Previous Page IconTo Previous Page
Loading...
37
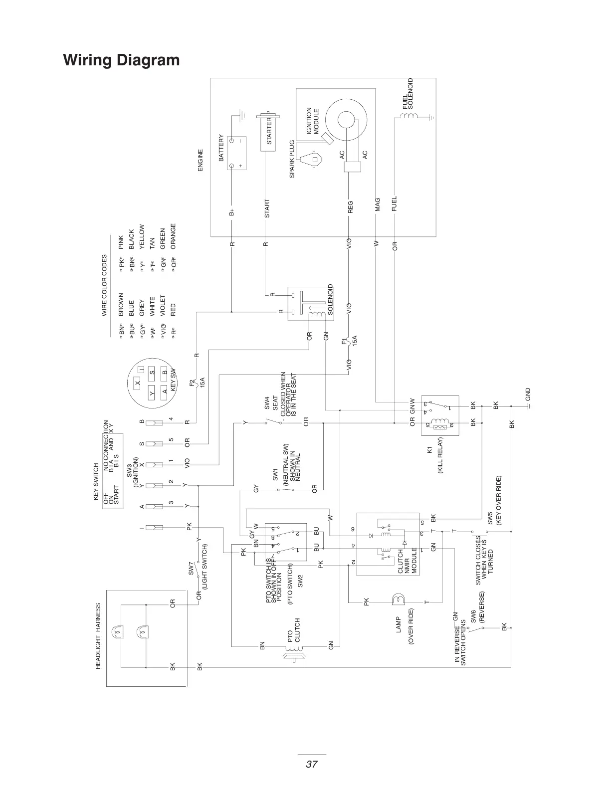
Wiring Diagram
Y
B
S
I
GN
BN
T
GN
BU
T
T
GY
21
BK
OR
OR
4
GN
R
R
Y
Y
Y
R
B
Y
X
GN
W
SW3
A
GN
VIO
WHITE
W
GREY
GY
GN
T
Y
ENGINE
BK
BK
BK
PK
OR
PK
BK
BU
BN W
Y
3
OR
GY
(IGNITION)
BK
BK
W
5
VIO
R
KEY SW
VIO
OR
VIOLET
RED
R
BU
BN
BLUE
OR
BK
PK
PTO
CLUTCH
PK
AI
PK
X
SHOWN IN
NEUTRAL
VIO
BK
OR
S
W
R
TAN
YELLOW
WIRE COLOR CODES
SWITCH OPENS
IN REVERSE
SWITCH CLOSES
WHEN KEY IS
TURNED
PTO SWITCH IS
SHOWN IN OFF
POSITION
OR
HEADLIGHT HARNESS
GND
OFF NO CONNECTION
ON B I A AND X Y
START B I S
KEY SWITCH
OR
VIO
R
GREEN
ORANGE
BROWN PINK
BLACK
(OVER RIDE)
LAMP
SW6
(REVERSE)
1
2
5
4
7
8
(PTO SWITCH)
SW2
SW7
(LIGHT SWITCH)
15A
F1
2
3
5
4
1
K1
(KILL RELAY)
CLOSED WHEN
OPERATOR
IS IN THE SEAT
15A
F2
SW1
(NEUTRAL SW)
SEAT
SW4
CLUTCH
NMIR
MODULE
1
3
2
4
6
5
(KEY OVER RIDE)
SW5
SOLENOID
B+
FUEL
START
AC
REG
AC
+–
BATTERY
FUEL
SOLENOID
MAG
STARTER
IGNITION
MODULE
SPARK PLUG
All manuals and user guides at all-guides.com

Related product manuals