EasyManua.ls Logo

Toro 77283 - Schematics

Toro 77283
84 pages
Print Icon
To Next Page IconTo Next Page
To Next Page IconTo Next Page
To Previous Page IconTo Previous Page
To Previous Page IconTo Previous Page
Loading...
Schematics
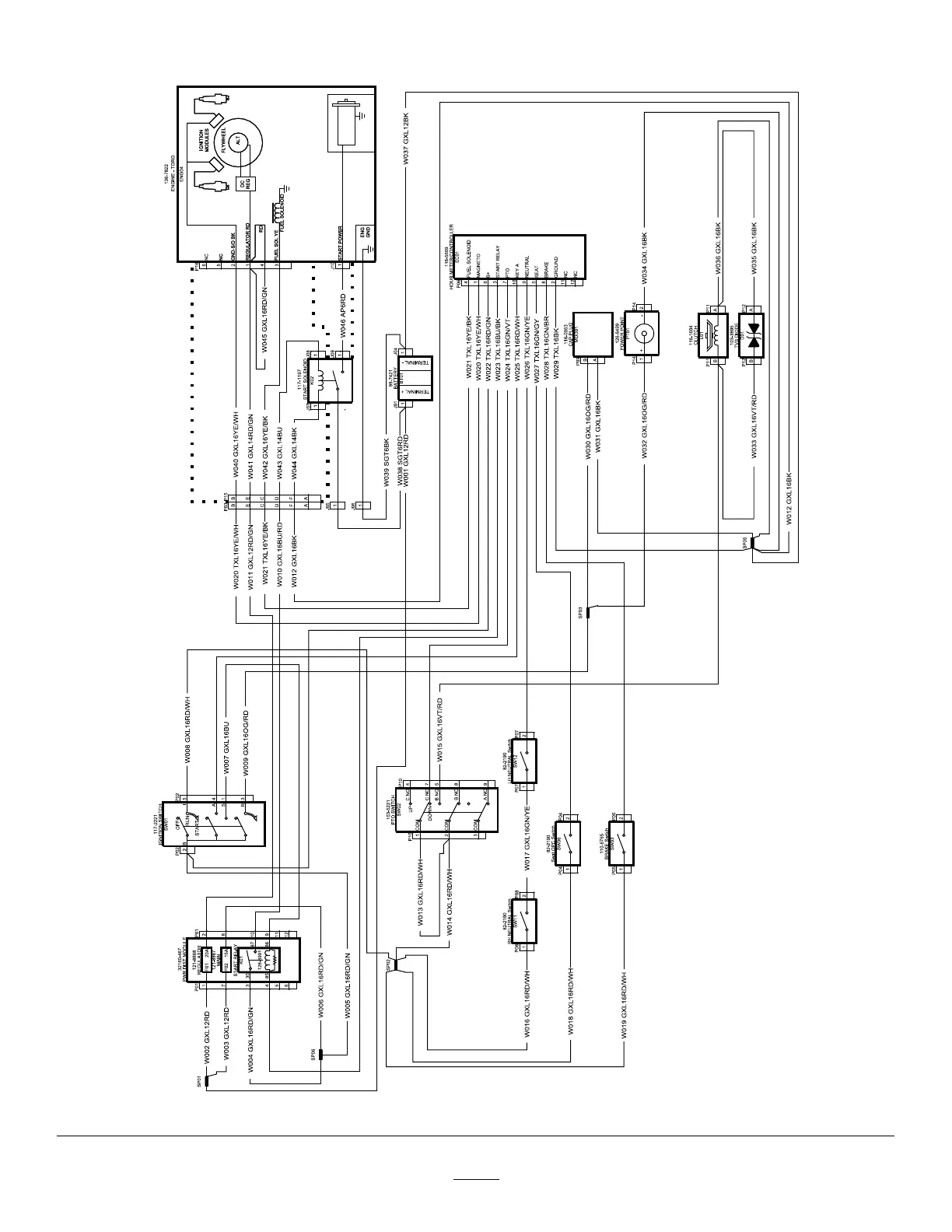
g412076
WireDiagram—ToroEngines(Rev.G)
80

Table of Contents

Other manuals for Toro 77283

Related product manuals