EasyManua.ls Logo

Tracker PRO Series - Wiring Diagram

Tracker PRO Series
27 pages
Print Icon
To Next Page IconTo Next Page
To Next Page IconTo Next Page
To Previous Page IconTo Previous Page
To Previous Page IconTo Previous Page
Loading...
26
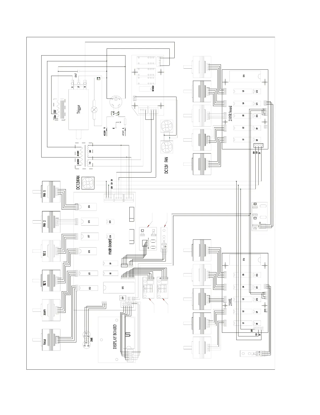
Wiring Diagram
stobe 1 stobe 2
Fixation gobo
Color wheel B Color wheel A
Rotation gobo Rotation gobo wheel
Focus
Zoom
Prism wheel Prism rotation