EasyManua.ls Logo

Trane CVHE - Page 74

Trane CVHE
100 pages
Print Icon
To Next Page IconTo Next Page
To Next Page IconTo Next Page
To Previous Page IconTo Previous Page
To Previous Page IconTo Previous Page
Loading...
74
CVHE-SVX02M-EN
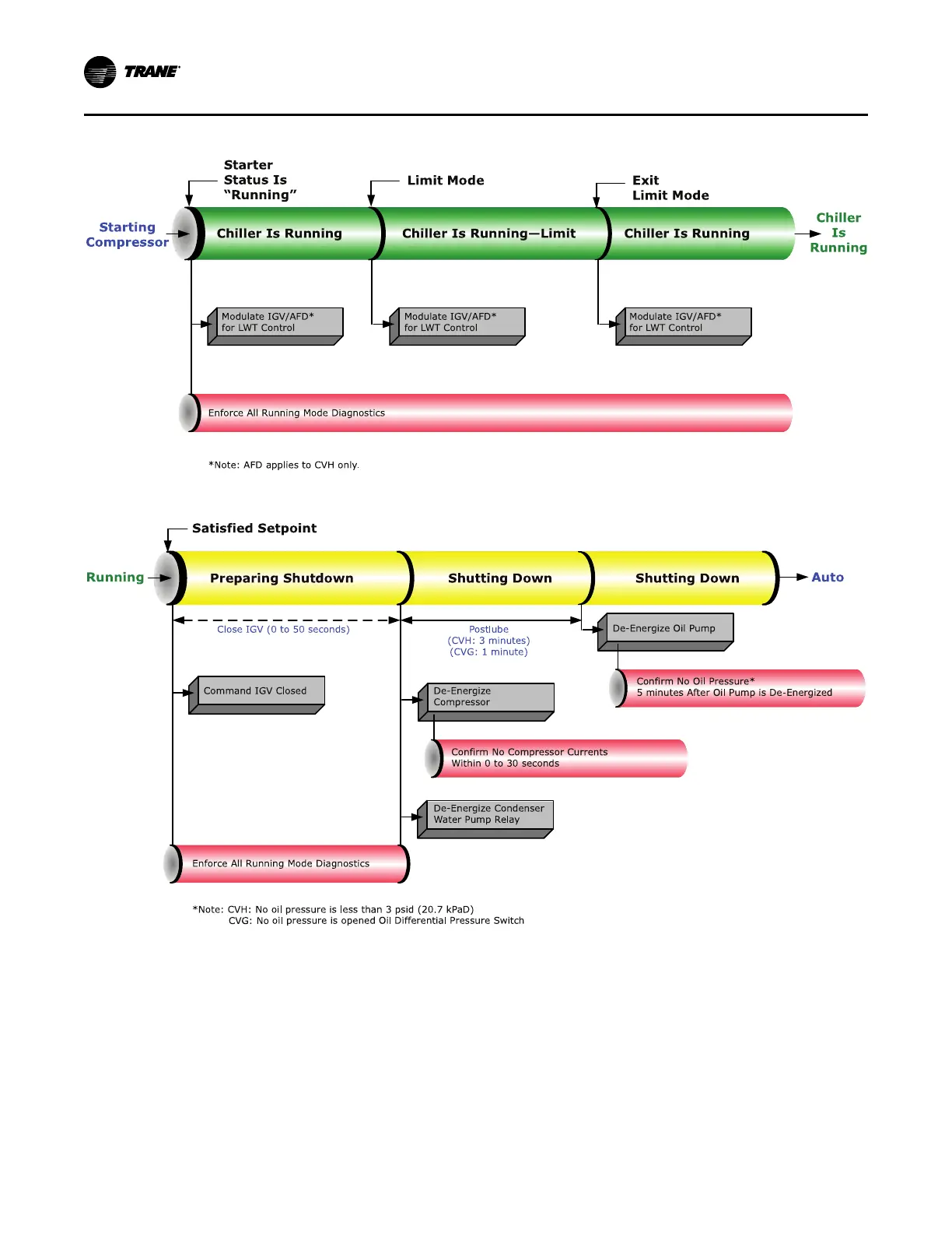
Figure 52. Sequence of operation: running
Figure 53. Sequence of operation: satisfied setpoint
If the STOP key is pressed on the operator interface, the
chiller will follow the same stop sequence as described
earlier except the chilled water pump relay will also
open and stop the chilled water pump after the chilled
water pump delay timer has timed out after
compressor shut down (see Figure 55, p. 76).
If the immediate stop is initiated, a panic stop occurs
which follows the same stop sequence as pressing the
STOP key once, except the inlet guide vanes are not
sequence-closed and the compressor motor is
immediately turned off.
SSttaarrtt--uupp aanndd SShhuutt--ddoowwnn

Table of Contents

Other manuals for Trane CVHE

Related product manuals