EasyManua.ls Logo

Trane CVHE - Page 75

Trane CVHE
100 pages
Print Icon
To Next Page IconTo Next Page
To Next Page IconTo Next Page
To Previous Page IconTo Previous Page
To Previous Page IconTo Previous Page
Loading...
CVHE-SVX02M-EN
75
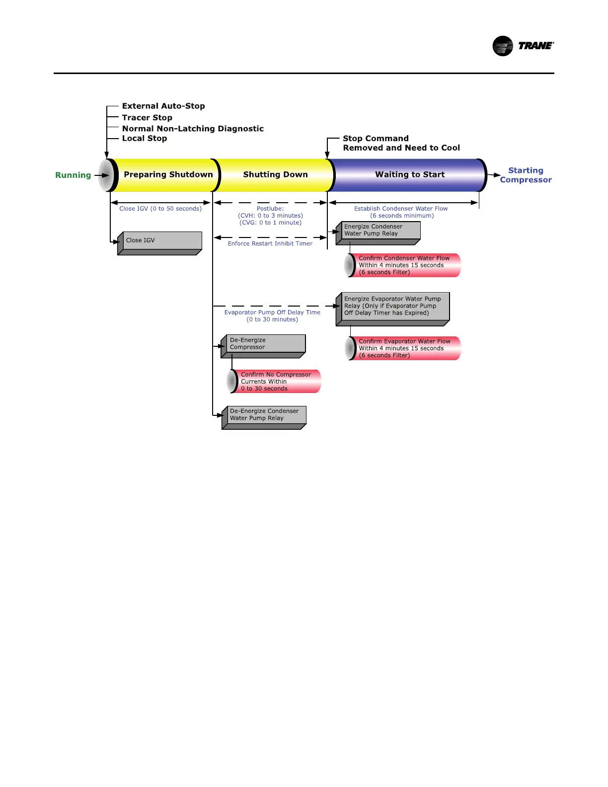
Figure 54. Sequence of operation: Fast restart within postlube
SSttaarrtt--uupp aanndd SShhuutt--ddoowwnn

Table of Contents

Other manuals for Trane CVHE

Related product manuals