EasyManua.ls Logo

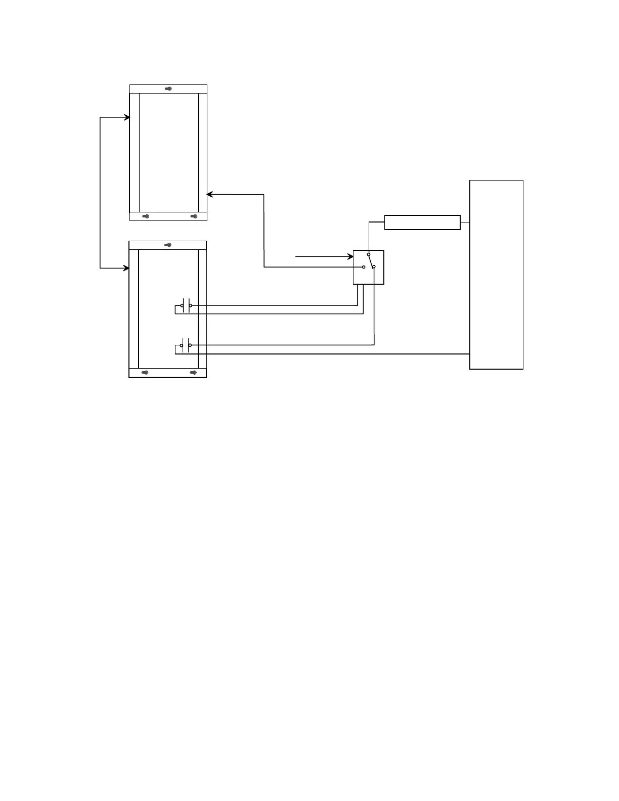
Trane HORIZON ABDA - Typical HTC Circuit Diagram; Figure 35. The following diagram indicates a typical HTC circuit

Trane HORIZON ABDA
92 pages
Print Icon
To Next Page IconTo Next Page
To Next Page IconTo Next Page
To Previous Page IconTo Previous Page
To Previous Page IconTo Previous Page
Loading...
85
Figure 35. The following diagram indicates a typical HTC circuit
IPC
Circuit Module
Located in
Power Side of
Machine
Control Panel
HTC Input
120 vac Optical
Burner Module
Located in the
Burner Control
Panel
HTC Reset
Relay
Burner
Start Rel ay
HTC Stack
Temperature
Burner Safety String
HTC
Flame
Safeguard
(FSG)
A
B
A and B
represent the
FSG pins that
must be tied
to allow
burner start
and run

Related product manuals