EasyManua.ls Logo

Trane RTAA-155 - Page 50

Trane RTAA-155
140 pages
Print Icon
To Next Page IconTo Next Page
To Next Page IconTo Next Page
To Previous Page IconTo Previous Page
To Previous Page IconTo Previous Page
Loading...
50
RTAA-IOM-3
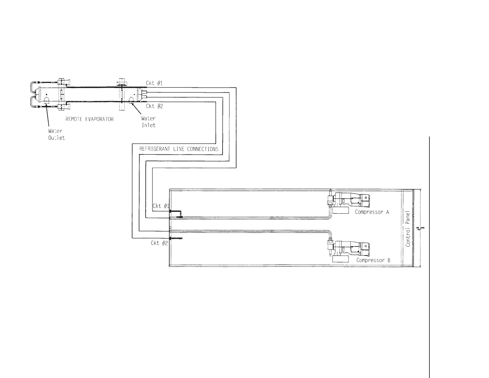
Figure 30
Refrigerant Circuit Identification

Table of Contents

Related product manuals