EasyManua.ls Logo

Trane RTHA - Page 12

Trane RTHA
48 pages
Print Icon
To Next Page IconTo Next Page
To Next Page IconTo Next Page
To Previous Page IconTo Previous Page
To Previous Page IconTo Previous Page
Loading...
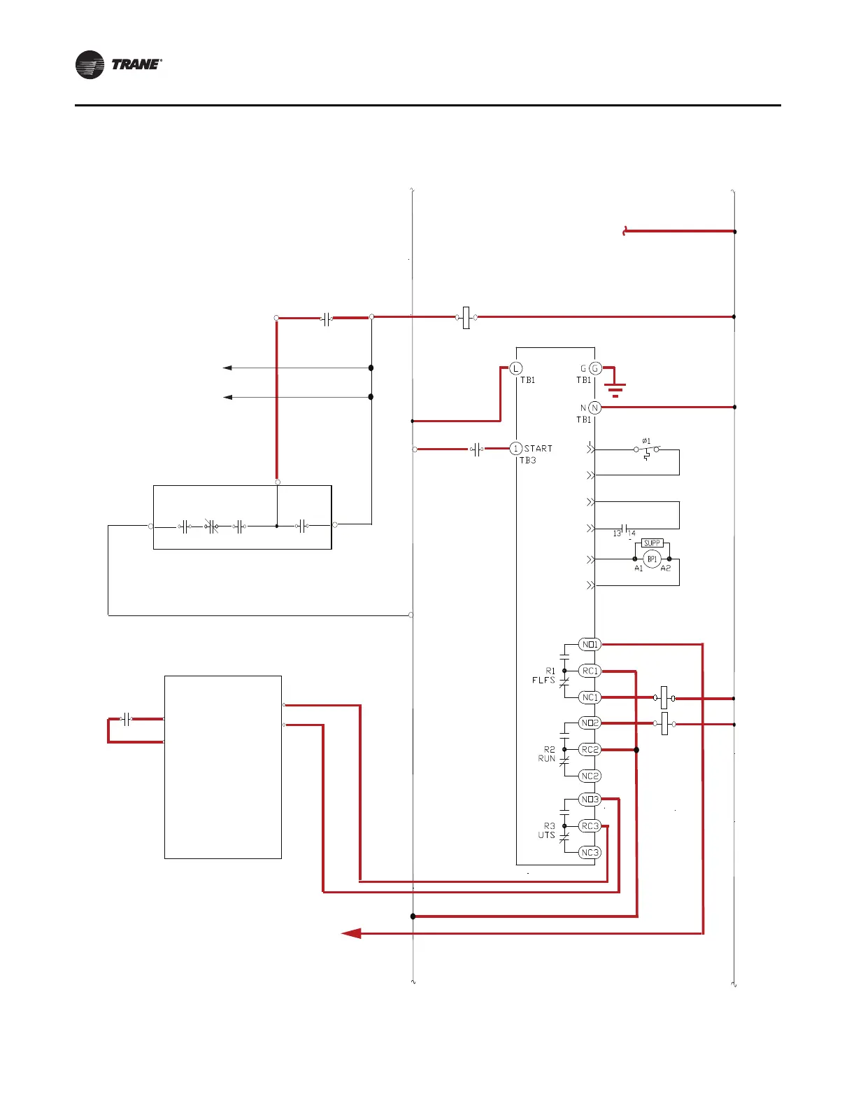
Figure 9. Control power wiring (new wiring bold/highlighted in red) — RTHA (MX2 starter)
To Shunt Trip
FAN
2K400
2K400
2K400
(N)
(H)
2TB2-7
1U2C
1TB2-8
2TB2-5
2TB2-6
1TB5-4
1TB2-9
1TB2-7
2K300
1TB3-16
1TB3-17
1TB4-5
1TB4-6
1U3
2K300
1TB5-101TB5-10
OT SWITCH
BP1
AUX
201
202
206
203
205
204
To motor
oil valve
To start and
hour meters
1TB5-9
To shunt
trip breaker
2U1-B
RTHA Units with Wye-Delta Starters
12 RLC-SVN005B-EN

Related product manuals