EasyManua.ls Logo

Trane RTHA - Page 19

Trane RTHA
48 pages
Print Icon
To Next Page IconTo Next Page
To Next Page IconTo Next Page
To Previous Page IconTo Previous Page
To Previous Page IconTo Previous Page
Loading...
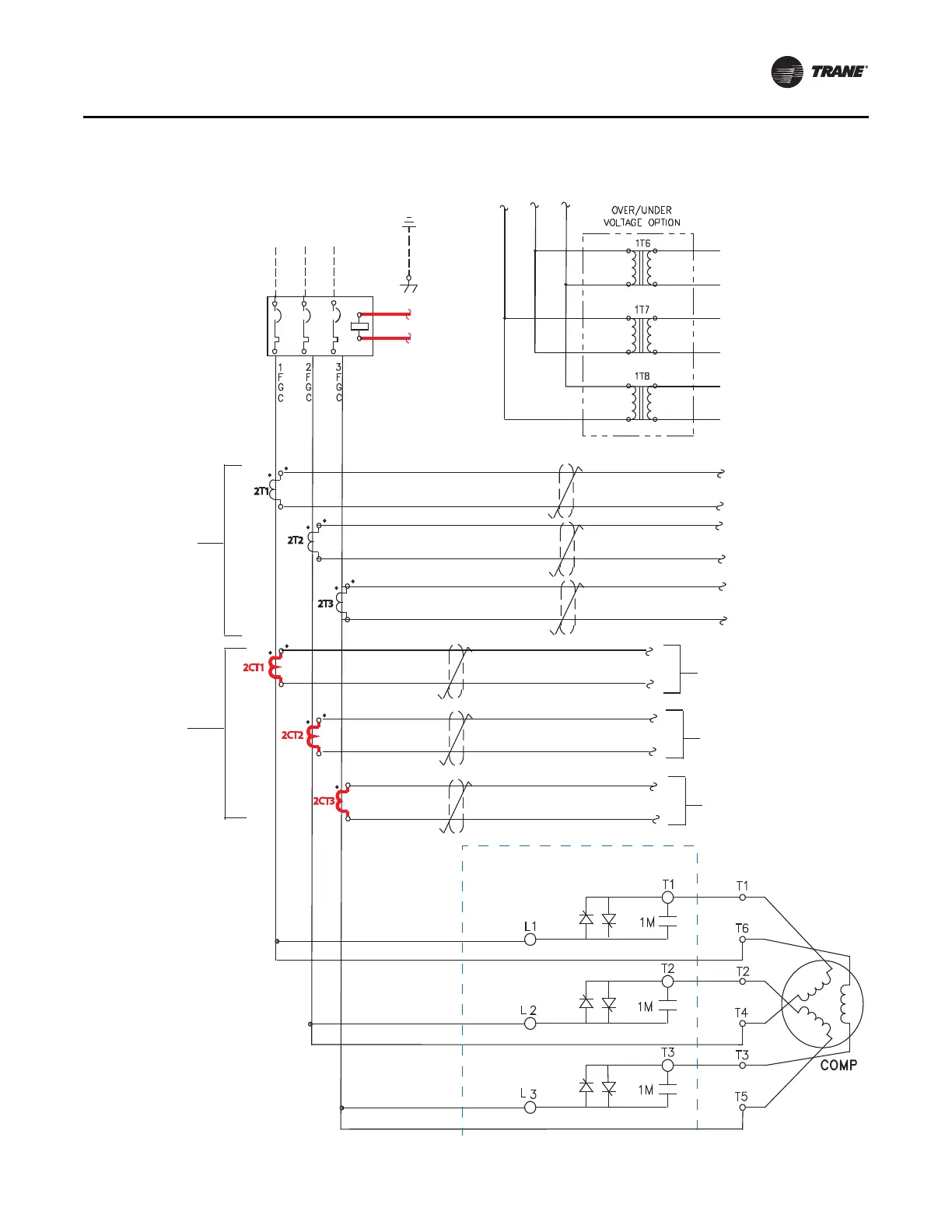
Figure 17. Power wiring (new wiring bold/highlighted in red) — RTHB
To TB3 - CT1
on Benshaw SSS module
To TB3 - CT3
on Benshaw SSS module
To TB3 - CT2
on Benshaw SSS module
2CT2
2CT3
2T1
2T2
2T3
To UCP2, J16-1
To TB nuetral
COMP
Benshaw Starter
UCP2 CTs
2CT1
Benshaw
SSS CTs
To J5-1 on UCP2
To J5-2 on UCP2
To J5-3 on UCP2
To J5-4 on UCP2
To J5-5 on UCP2
To J5-6 on UCP2
RTHB Units with A515 (or Wye-Delta) Starters
RLC-SVN005B-EN 19

Related product manuals