EasyManua.ls Logo

trig TT21 - 14 Basic Interconnect Diagram

trig TT21
69 pages
Print Icon
To Next Page IconTo Next Page
To Next Page IconTo Next Page
To Previous Page IconTo Previous Page
To Previous Page IconTo Previous Page
Loading...
TT21/TT22 Transponder Installation Manual 22 August 2017
00560-00 Issue AP
______________________
Page 60 Trig Avionics Limited
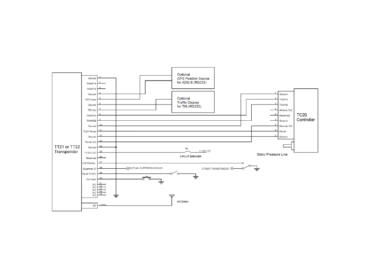
14. Basic Interconnect Diagram

Table of Contents

Other manuals for trig TT21

Related product manuals