EasyManua.ls Logo

TTI TCB-550 - Receiver Section Alignment

TTI TCB-550
39 pages
Print Icon
To Next Page IconTo Next Page
To Next Page IconTo Next Page
To Previous Page IconTo Previous Page
To Previous Page IconTo Previous Page
Loading...
Figure 2
Figure 3
Notch󰼿filter󰼿
30dB󰼿ATT󰼿
TCB550󰼿
󰼿
Power󰼿
Supply󰼿
Spectrum󰼿
Figure 4
5-3. Receiver Section Alignment
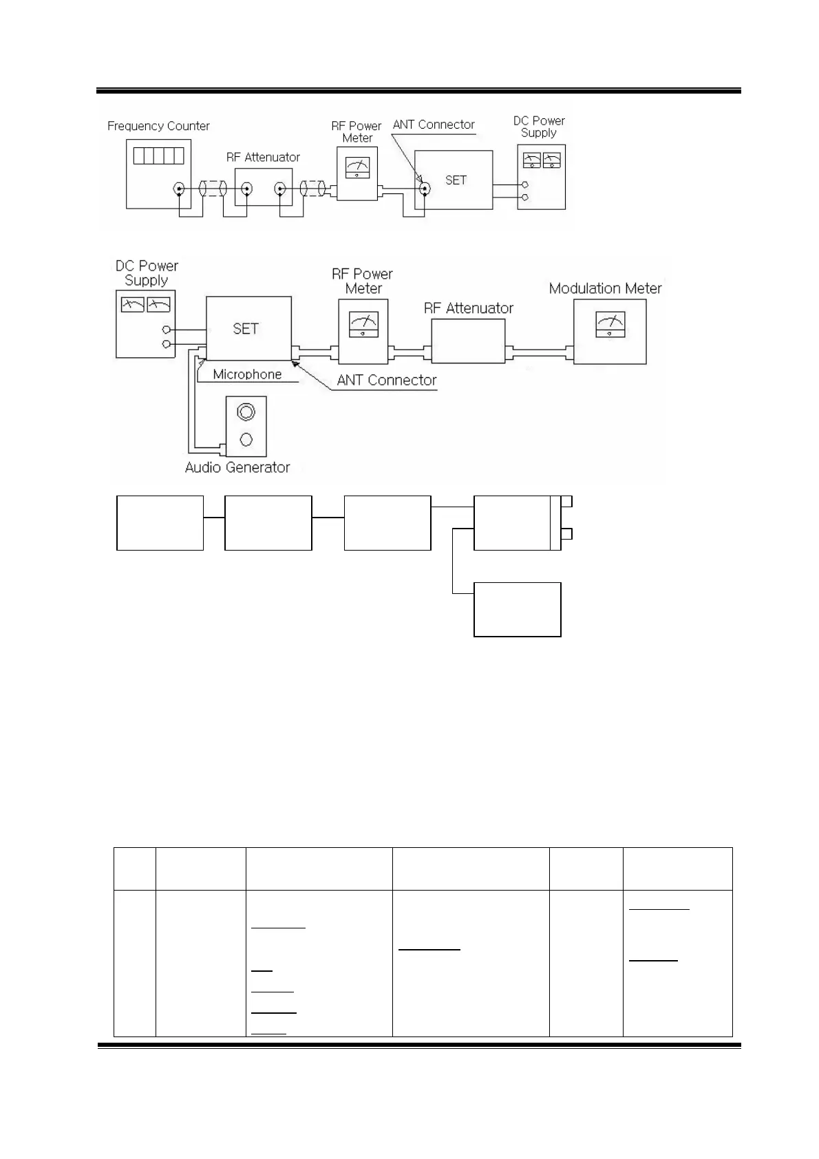
5-3-1. Required Test Equipment : If uses in HP8920, the 1)~4) equipment is not a necessity.
1) Standard Signal Generator (SSG)
2) SINAD Meter
3) AC Level Meter
4) Distortion Meter
5) Oscilloscope
6) DC power supply (13.2V/3A)
7) 8 ohm Dummy Load
5-3-2. Alignment procedure
Step Test Item UUT setting Equipment setting
Alignment
point
Spec.
1
AM
Audio output
Adjustment
Channel: CH19 Connect the equipment and
Function:
1) AM mode 2) CB
Unit: RX condition
Volume: Optional
Squelch: Minimum
Others: Don’t care
UUT as shown on Figure.5
SSG setting:
1) Freq.: 27.185MHz
2) AF: 1KHz
3) RF level: -47dBm
4) Modulation: 30%
LR1
L1
L2
L3
LR2
LR3
LR4
Audio Level:
>5V at maximum
unit’s volume.
Distortion:
<5% at 2V audio
level (need unit’s
volume adj. to get
2V audio level)

Other manuals for TTI TCB-550

Related product manuals