EasyManua.ls Logo

Universal M-25 - Troubleshooting; Battery Discharge Issues

Default Icon
180 pages
Print Icon
To Next Page IconTo Next Page
To Next Page IconTo Next Page
To Previous Page IconTo Previous Page
To Previous Page IconTo Previous Page
Loading...
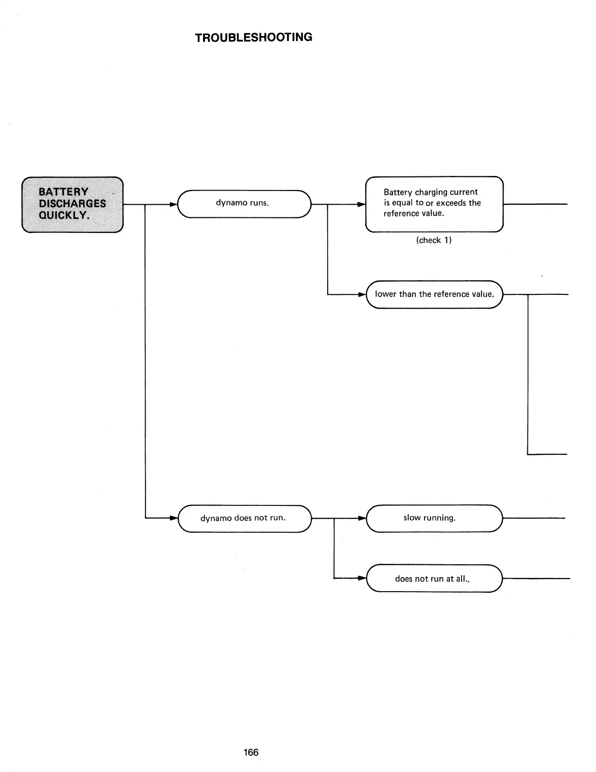
TROUBLESHOOTING
dynamo
runs.
dynamo does
not
run.
166
Battery charging current
is
equal
to
or exceeds
the
reference value.
(check
1)
lower
than
the
reference value.
slow
running.
does
not
run
at
all..

Table of Contents

Related product manuals