EasyManua.ls Logo

Vdwall LVP605 - Page 23

Vdwall LVP605
29 pages
Print Icon
To Next Page IconTo Next Page
To Next Page IconTo Next Page
To Previous Page IconTo Previous Page
To Previous Page IconTo Previous Page
Loading...
LVP605 User’s Manual
---------------------------------------------------------------------------------------------------
LED VIDEO PROCESSOR
23
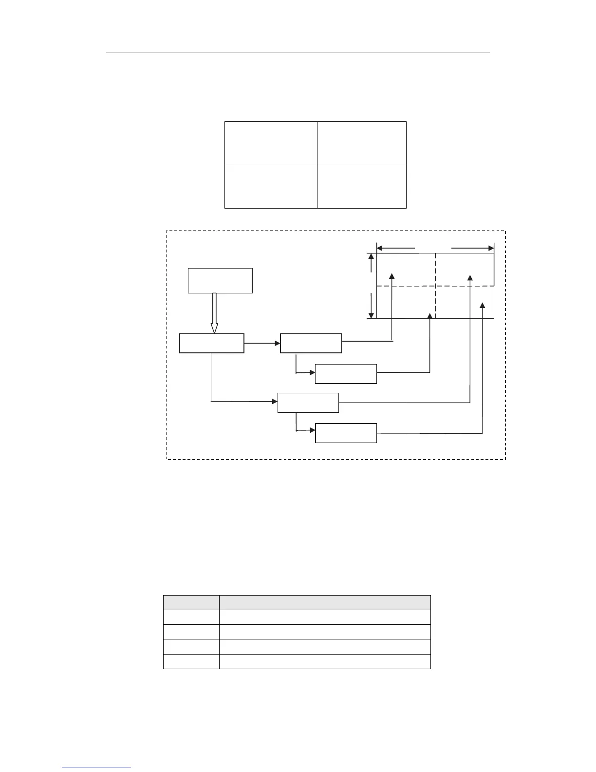
four small pieces of LED of 1728×960 pixels as shown in figure below,
each piece of small LED is driven by a set of LVP605. With total 4 sets
of LVP605, the large display of 3456×1920 pixels is able to display a
full picture.
#11728×960
#21728×960
#31728×960
#41728×960
Below is the system topological diagram:
As above figure shows, all input signals are connected to and
switched by #0 LVP605, the DVI signals exported by this machine are
output via DVI loop of each mosaic processor to 4 sets of LVP605 for
cutting or enlarging, the image that they output will be finally displayed
as a whole picture in 4 pieces of LEDs.
To use multiple sets of LVP605 in parallel, we should set the
parameters of input image for each set of LVP605. The table below
lists all the items to be adjusted.
Item Description
1
Out_Hori_Width
2
Out_ Hori _Start
3
Out_ Vert_Height
4
Out_Vert_Start
LOOP OUT
DVI
LOOP OUT
LVP605#0
#1 #2
#4 #3
Input signals
LVP605#1
LVP605#3
LVP605#2
LVP605#4
System Topology
3456
1920
DVI

Other manuals for Vdwall LVP605

Related product manuals