EasyManua.ls Logo

ViewSonic P90F - Troubleshooting Section 3

ViewSonic P90F
70 pages
Print Icon
To Next Page IconTo Next Page
To Next Page IconTo Next Page
To Previous Page IconTo Previous Page
To Previous Page IconTo Previous Page
Loading...
30
SECTION 3
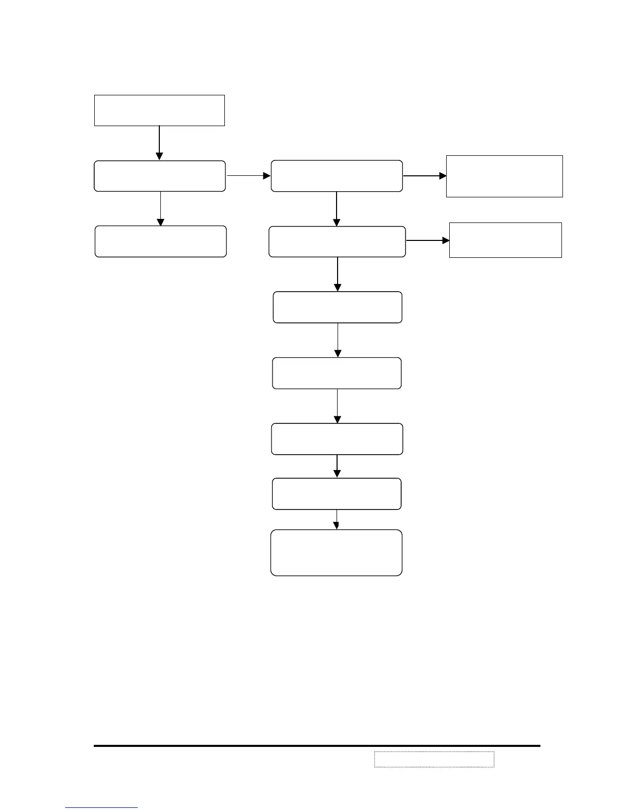
NO
LED Green
No Raster
Is DC Voltage at Pin2 of
FBT Pro
p
er
(
80 V A
pp
rox.
)
NO
YES
Is the voltage 6.3V at
heater?
NO
YES
Check Q121 output
300 V
p
-
p
a
pp
rox.
Check I101 pin 2 > 2.5V
NO
Check OVP CKT setting
build by Q114,115,116
Is the voltage at collector of
Q
433
p
ro
p
er ?
YES
NO
Go to SECTION 4 No
raster ,but High Voltage
exist
Check SMPS DC O/P
(
SECTION 1
)
Check S.M.P.S
(SECTION 1)
Check P902 connection
OK ?
YES
Check P904 connection
OK ?
YES
ViewSonic Corporation
Confidential Do Not Copy
P90f-1

Other manuals for ViewSonic P90F

Related product manuals