EasyManua.ls Logo

Viper 300+ - Wire Connection Guide; H1;1 ORANGE Output; H1;2 WHITE Output; H1;5 GREEN; H1;7 VIOLET Input

Viper 300+
22 pages
Print Icon
To Next Page IconTo Next Page
To Next Page IconTo Next Page
To Previous Page IconTo Previous Page
To Previous Page IconTo Previous Page
Loading...
© 1995,1997 Directed Electronics, Inc. Vista, CA 9 N432 1-98.PM6
WIRE CONNECTION GUIDE
WIRE CONNECTION GUIDE
H1/1 ORANGE
(-) ground-when-armed output: This wire supplies a (-) 500 mA ground as long as the system is armed.
This output ceases as soon as the system is disarmed. The orange wire is pre-wired to control the 8618 starter kill
relay.
NOTE: If connecting the ORANGE wire to control another module, such as a 529T or 530T window controller,
a 1 amp diode (type 1N4004) will be required. Insert the diode as shown below.
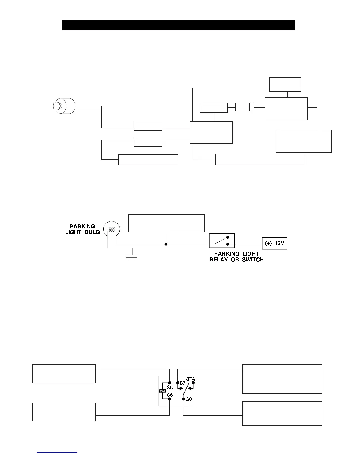
H1/2 WHITE
(+) light flash output: This wire should be connected to the (+) parking light wire, as described in the
“Finding the wires you need” section of this manual. This output is protected with a 7.5 amp fuse. Never increase the
value of the light flash fuse. If more current is required, use an external relay.
H1/3 WHITE/BLUE
channel 3 (-) output: This wire provides a (-) 200 mA signal whenever the transmitter code
controlling channel 3 is received. This signal will continue as long as that transmission is received. Use for options such
as the 551T Valet
®
Start system, the 529T or 530T power window controllers, etc.
IMPORTANT! Never use this wire to drive anything but a relay or a low-current input! The transistorized output
can only provide 200 mA of current, and connecting directly to a solenoid, motor, or other high-current device
will cause it to fail.
H1/4 BLACK/WHITE
(-) 200 mA
domelight-supervision output: Connect this wire to the optional domelight
supervision relay as shown below:
IMPORTANT! This output is only intended to drive a relay. It cannot be connected directly to the domelight
circuit, as the output cannot support the current draw of one or more light bulbs.
BLACK
GREEN
TO STARTER MOTOR
X
X
ORANGE
IGNITION SWITCH
1N4004 DIODE
PRE-WIRED
STARTER KILL
RELAY
ORANGE (-)
WHEN-ARMED
OUTPUT
TO OPTIONAL
SENSORS, 529T,
530T, ETC.
CONTROL
UNIT
IMPORTANT! Never interrupt any wire other than the starter wire. cccc
H1/4 BLACK/WHITE
(+) 12V
CONSTANT FUSED
(-) CHASSIS GROUND IF
DOORS ARE (-) SWITCHED,
(+) 12V IF DOORS ARE
(+) SWITCHED
H1/5 GREEN (-) DOOR INPUT
OR
H1/7 VIOLET (+) DOOR INPUT
WHITE H1/2
(+) LIGHT FLASH OUTPUT
(+) YELLOW SWITCHED IGNITION
YELLOW

Related product manuals