EasyManua.ls Logo

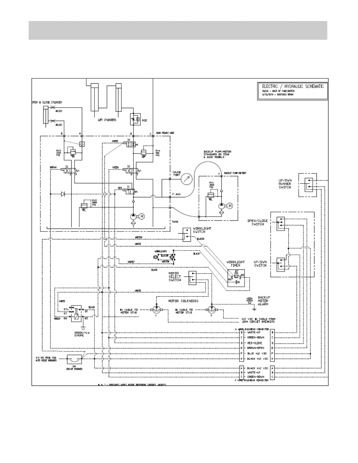
WALTCO WDV - Work Light System Schematic

WALTCO WDV
48 pages
Print Icon
To Next Page IconTo Next Page
To Next Page IconTo Next Page
To Previous Page IconTo Previous Page
To Previous Page IconTo Previous Page
Loading...
Work Light Electrical / Hydraulic Schematic
23