EasyManua.ls Logo

Waveshare HAT - Power; Motor Driver

Waveshare HAT
24 pages
Print Icon
To Next Page IconTo Next Page
To Next Page IconTo Next Page
To Previous Page IconTo Previous Page
To Previous Page IconTo Previous Page
Loading...
Stepper Motor HAT User Manual
7 / 24
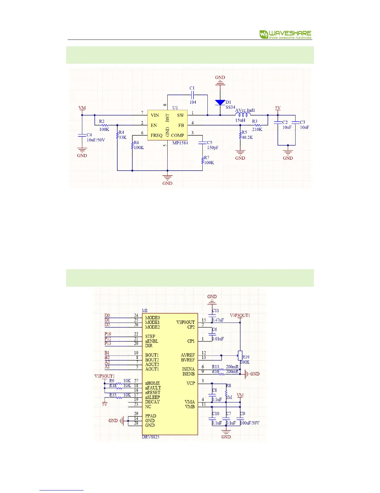
POWER
MP1584 regular supports wide 4.5V to 28V input, and up to 2A current output. Even
thought that MP1584 support low to 4.5V input, however, VM also supply power for
motor controller, which require at least 8.2V. So, the recommend input voltage is
8.2~28v.
MOTOR DRIVER

Related product manuals