EasyManua.ls Logo

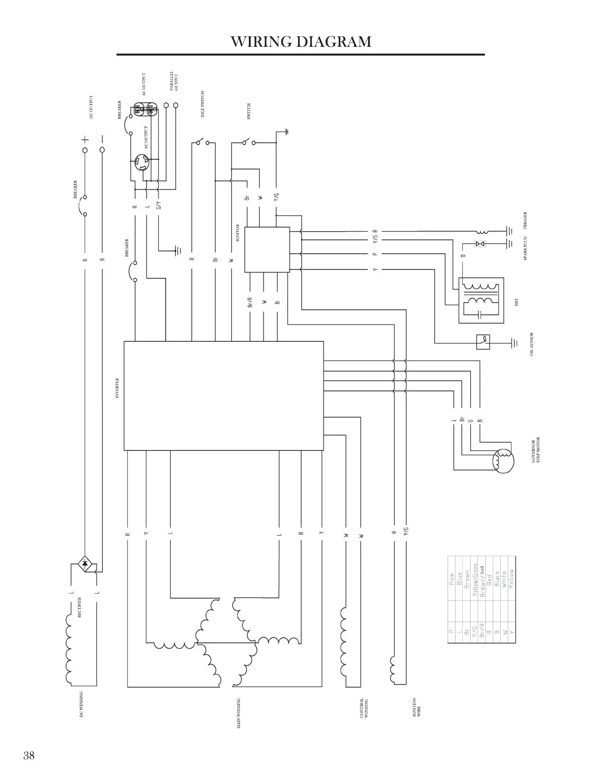
Wen 56310i - Wiring Diagram; Electrical Connections Explained

Wen 56310i
40 pages
Print Icon
To Next Page IconTo Next Page
To Next Page IconTo Next Page
To Previous Page IconTo Previous Page
To Previous Page IconTo Previous Page
Loading...

Related product manuals