EasyManua.ls Logo

Winext AN-301 - 3.2 Network connection

Winext AN-301
25 pages
Print Icon
To Next Page IconTo Next Page
To Next Page IconTo Next Page
To Previous Page IconTo Previous Page
To Previous Page IconTo Previous Page
Loading...
AN-301 SOS Button User Manual
6
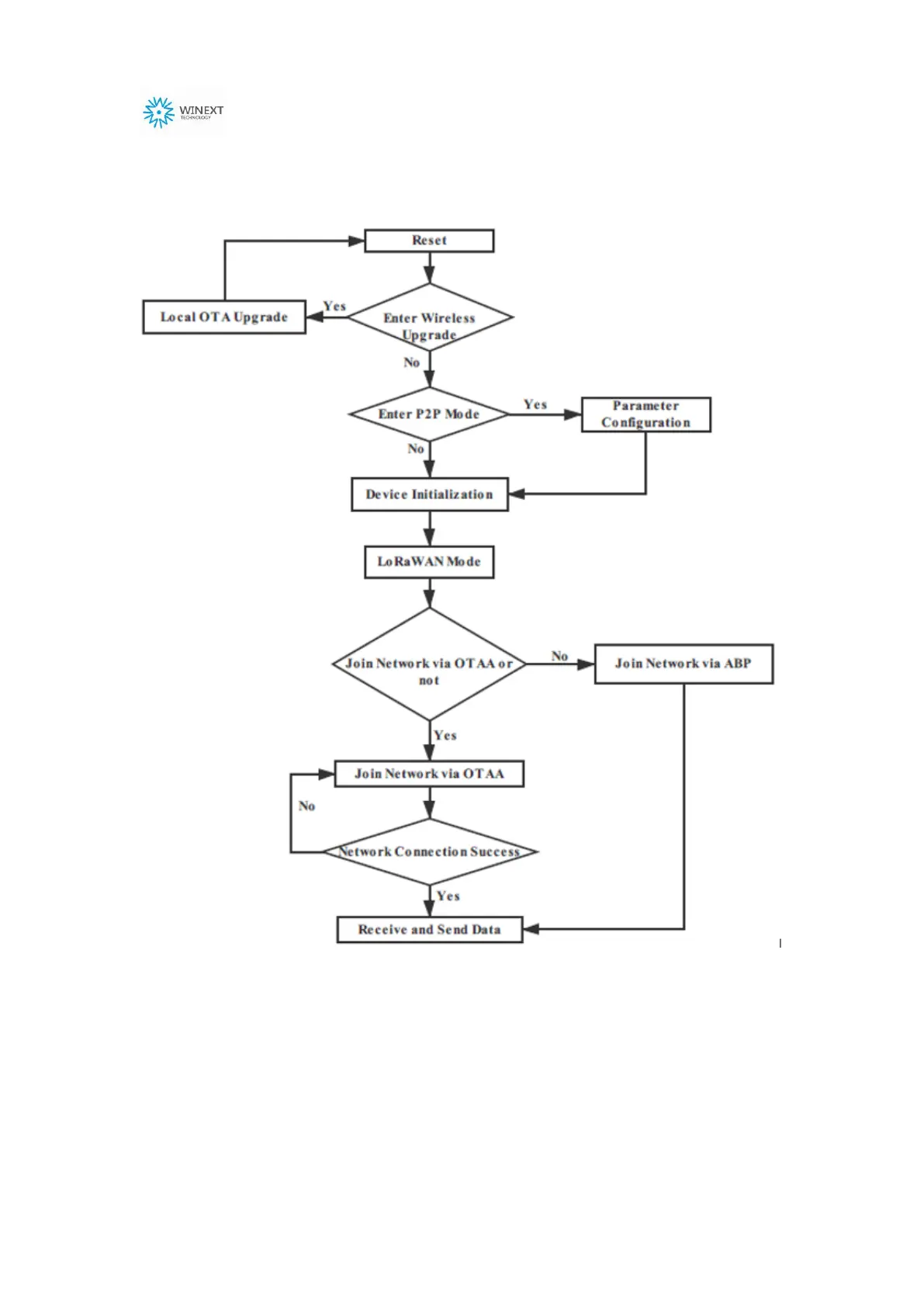
3.2 Network connection
Figure: AN-301 SOS Button Workflow