EasyManua.ls Logo

Winext AN-301 - 3.3 Alarm system

Winext AN-301
25 pages
Print Icon
To Next Page IconTo Next Page
To Next Page IconTo Next Page
To Previous Page IconTo Previous Page
To Previous Page IconTo Previous Page
Loading...
AN-301 SOS Button User Manual
7
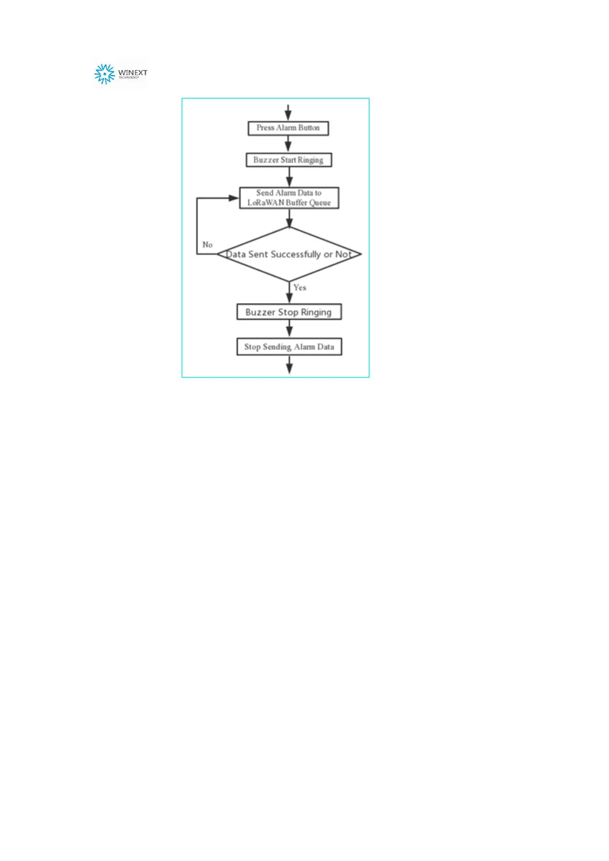
Figure: AN-301 SOS Button Alarm Sending
3.3 Alarm system
This alarm system contains of AN-301 SOS button, LoRa gateway, cloud platform
and application platform.
AN-301 SOS button
When there is no abnormality in the surrounding environment and no one triggers the
alarm, the current state of the alarm will be sent to the platform regularly, such as
battery voltage. When someone presses the manual alarm button to trigger the alarm,
the device will immediately report the alarm information to the monitoring platform
in time. When the information transmission is blocked due to network failure, the
alarm will repeat the attempt through its own algorithm until the network returns to
normal and the alarm information is successfully sent to the monitoring platform with
abnormal network information. After successfully sending the alarm information, the
alarm will periodically report the alarm information again, until receiving the alarm
cancellation command issued from the monitoring platform.
LoRa gateway
The gateway receives data from AN-301 SOS button base on LoRa technology. It
sends data to cloud platform via Ethernet or cellular mobile network.