EasyManua.ls Logo

Worcester GREENSTAR UTILITY - Page 28

Worcester GREENSTAR UTILITY
64 pages
Print Icon
To Next Page IconTo Next Page
To Next Page IconTo Next Page
To Previous Page IconTo Previous Page
To Previous Page IconTo Previous Page
Loading...
IN STALLATION
INSTALLATION & SERVICING INSTRUCTIONS FOR WORCESTER BOSCH
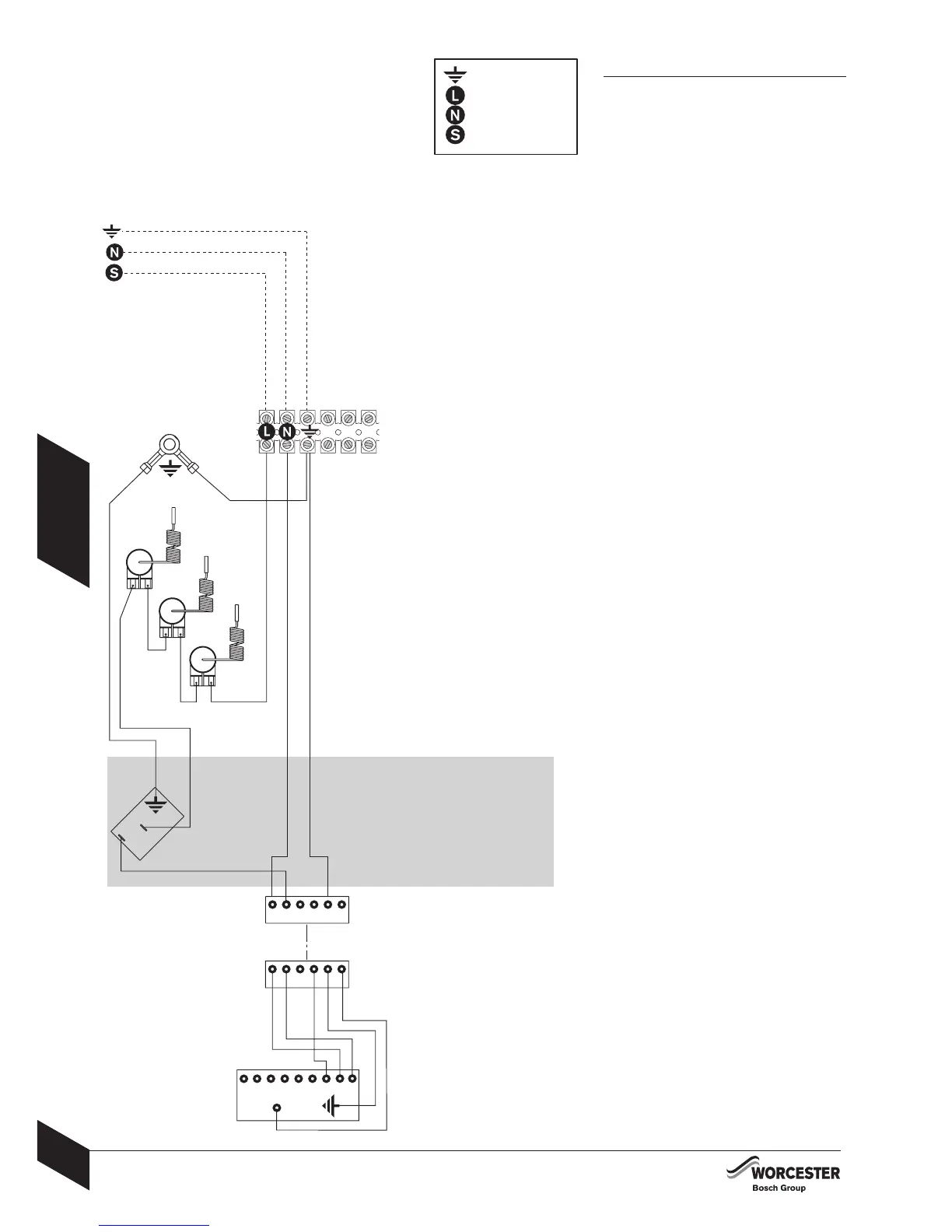
230V STANDARD WIRING DIAGRAM:
Key to components:
A - EARTH STUD
B - HIGH LIMIT THERMOSTAT
C - BOILER MANUAL RESET THERMOSTAT
D - FLUE MANUAL RESET THERMOSTAT
E - TERMINAL CONNECTOR BLOCK
F - CONTROL THERMOSTAT
G - BURNER CONTROL SOCKET
H - BURNER CONTROL PLUG-IN
CONNECTOR
J - BURNER CONTROL BOX
26
ELECTRICS
ELECTRICS
8-716-106-256a (08.05)
123
1234 56
1234 56
123456789
A
B
C
D
E
G
H
J
Green/Yellow
Green/Yellow
Brown
Red
3
2
Black
Red
Grey
Green/Yellow
White
A
Orange
F
Brown
Brown
Blue
Green/Yellow
= EARTH
= LIVE
= NEUTRAL
= SWITCHED LIVE

Related product manuals