EasyManua.ls Logo

Yamaha DTX-MULTI - Connecting Other MIDI Devices

Yamaha DTX-MULTI
116 pages
Print Icon
To Next Page IconTo Next Page
To Next Page IconTo Next Page
To Previous Page IconTo Previous Page
To Previous Page IconTo Previous Page
Loading...
Setting Up
12 Owner’s Manual
Write Protection
Certain types of USB memory device can be write-protected to
prevent data from being accidentally erased. If your USB memory
device contains important data, we suggest that you use write pro-
tection to prevent accidental erasure. Meanwhile, if you need to
save data on such a device, be sure to disable the write-protect
function.
Connecting Other MIDI Devices
Using standard MIDI cables (sold separately), you can connect
other MIDI devices via the MIDI IN and MIDI OUT connectors.
When connected in this way, the DTX-MULTI 12 can be used to
control synthesizers and other sound modules. Meanwhile, the
instrument’s internal tone generator can be played using other
connected MIDI devices. These and many other MIDI functions
allow for an even greater range of performance and recording pos-
sibilities.
In addition to the two built-in MIDI connectors, the USB TO HOST port can
also be used to exchange MIDI data. Selection of whether to use the MIDI
connectors or the USB TO HOST port for this purpose is performed on the
MIDI In/Out page from the MIDI section of the UTILITY setting area (see
page 91).
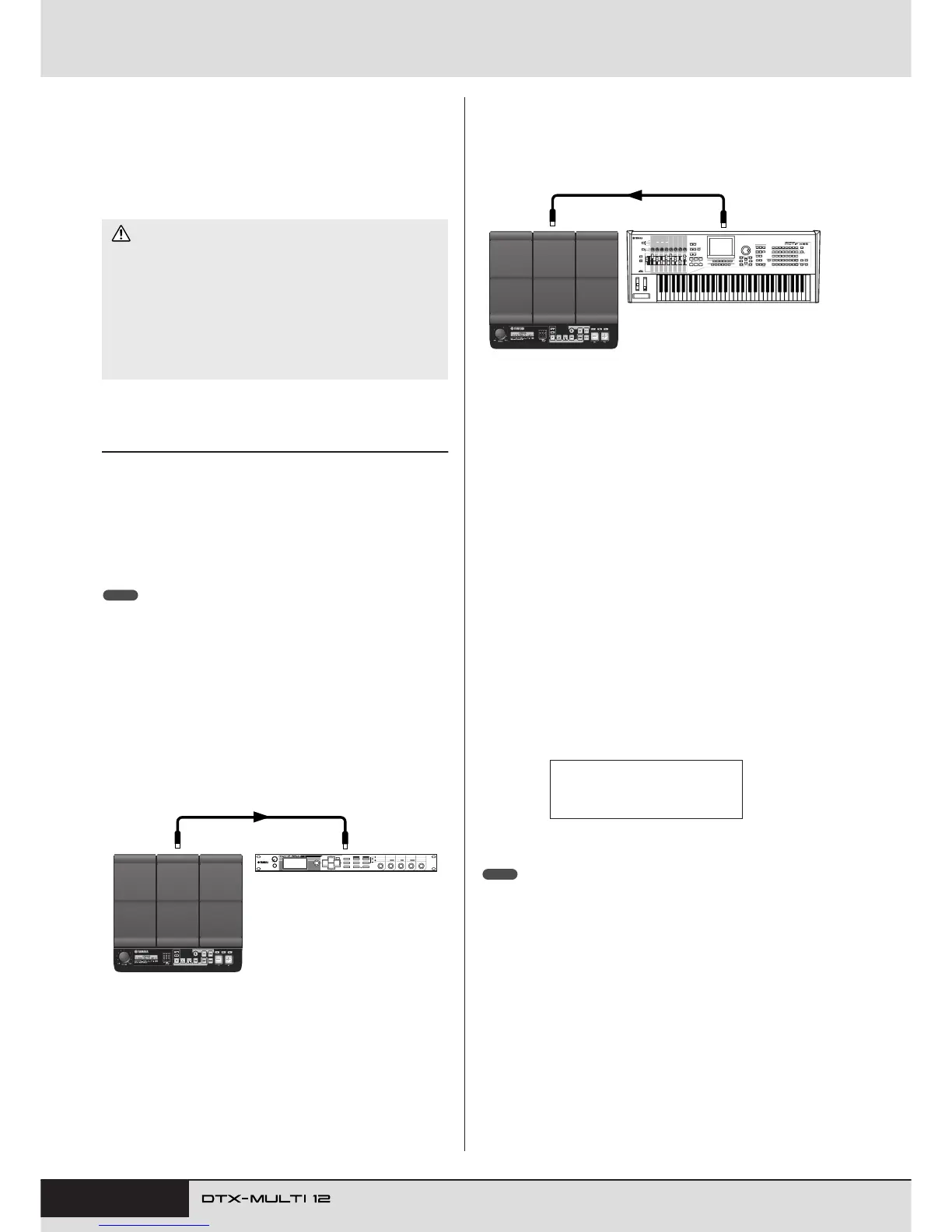
To Control a Sound Module or Synthe-
sizer
Using a MIDI cable, connect the MIDI OUT connector on the
DTX-MULTI 12 to the MIDI IN connector on the device you
want to control or play.
To Control the DTX-MULTI 12 from
Another MIDI Device
Using a MIDI cable, connect the MIDI IN connector on the DTX-
MULTI 12 to the MIDI OUT connector on the controller device.
Synchronizing with Other MIDI Devices
(Master and slave devices)
The playback of patterns on the DTX-MULTI 12 can be synchro-
nized with playback on an external MIDI device. This instrument
and other MIDI devices use an internal clock to control the tempo
of playback, and when two such devices are synchronized, it is
necessary to specify which clock will be used by both. The device
set to use its own internal clock serves as a reference for all con-
nected devices and is referred to as the “master” instrument. Con-
nected devices set to use an external clock are referred to as
“slaves”. For example, if devices were connected as shown above
and you wanted to record playback data from the external MIDI
device as a pattern on the DTX-MULTI 12, it would be necessary
to set the external MIDI device as the master; furthermore, the
DTX-MULTI 12 would need to be setup to use an external clock
for synchronization. To do so, first of all press the [UTILITY] but-
ton to access the UTILITY setting area, navigate to the MIDI sec-
tion (UTIL6) using the [B]/[C] buttons, and press the [ENTER]
button. Next, navigate to the MIDI Sync page (UTIL6-6) using
the [B]/[C] buttons, and set the MIDI Sync parameter to either
“ext” or “auto”.
The MIDI Sync parameter is set to “auto” by default.
If using a self-powered type of USB memory device, avoid turning it
on and off repeatedly. In addition, avoid frequent plugging and
unplugging of USB cables. If this precaution is not observed, the
DTX-MULTI 12 may freeze and stop operating.
•Never turn off either a plugged-in USB memory device or the DTX-
MULTI 12 or unplug the memory device while it is being accessed
within the UTILITY setting area in order to save, load, or delete
data or to perform formatting. If this precaution is not observed,
data on the USB memory device or the DTX-MULTI 12 may be cor-
rupted.
CAUTION
NOTE
MIDI cable
External MIDI device
DTX-MULTI 12
MIDI IN
connector
MIDI OUT
connector
DTX-MULTI 12
MIDI IN
connector
MIDI cable
MIDI OUT
connector
External MIDI device
UTIL6-6≥≥≥<MIDI>
≥MIDI≥Sync=ext
auto
or
NOTE

Table of Contents

Other manuals for Yamaha DTX-MULTI

Related product manuals